Blog
사랑하는 *미에게.
사랑하는 *미에게.
약 10년 전 중국에서 배가 고파 패스트푸드점에 들어갔다. 어설픈 중국어로 주문하기가 두려워, 아빠는 초등학생 동생과 언니에게 카드를 주며 주문을 부탁했다. 자매는 서로 잠시 눈치를 살피다 동생이 답답하다는 표정으로, 주문받는 점원에게 자신 있게 걸어가서 중국 말을 시작한다. “음…. 햄버거 3개 주세요”, 점원은 빛의 속도와 극강의 얼화(북경지방 특유의 혀를 말고 발음하여 모든 말이 비슷하게 들린다)로 무슨 말인지 도통 알아들을 수 없는 말을 쏘아댄다. 당시 주변의 모든 중국인이 보자마자 예쁘다고 쓰다듬고, 안고, 뽀뽀를 해 댈 정도였던 동생은 전혀 당황하지 않고 맑디맑은 눈웃음으로 답한다. 자리에 앉아 지켜보던 아빠와 언니는 안절부절못한다. 직원은 점점 크게 소리 지른다. (한국인에게 중국어는 그냥 말해도 화난 것 같이 들린다). 언니가 “에잇!” 소리와 함께 자리에서 일어나 급히 동생을 구출하기 위해 달려간다. 언니가 오자 동생은 의기양양하게 뭐라 뭐라 말한다. 여러번 의사소통에 실패한 이 상황은 언니의 등장으로 한 번에 해결되고, 셋은 맛난 컨더지(KFC) 버거 세트를 즐긴다. 당연한 듯 당연하지 않은 이 가족의 문제 및 문제 해결 과정에서, 언니는 누구에게도 ‘고맙다.’ 소리를 들은 적은 없지만, 당연한 듯, 할 일을 한다.
동생은 매력 있고 능력 있으며 저돌적이며 자기가 관심 있는 일 외에는 아무렇게나 그냥 내버려둔다. 본인 생각에 조금이라도 매력적이거나 재미있을 법한 목표가 생겼을 땐 미친 듯 달려들고, 이내 흥미를 잃어버리곤 한다. 잃어버린 흥미 뒤엔 어지럽게 늘어져 있는 잔해물들이 주변을 잠식한다. 목욕하고 나면 허물처럼 널려 있는 많은 것들이 방치되어 있고, 그림을 그리고 나면 습작과 쓰레기들이 널브러진다. 밥을 먹고 나면 설거지 통엔 늘 잔해물이 방치된다. 언니는 따라다니며 치우다 잔소리하기를 반복하며 지쳐 이젠 포기 상태다. 언니는 늘 조용하고, 참는다, 문제가 생기면 늘 해결하듯 잘 참다가 어느 날 임계점을 넘어서면 폭발한다. 공부도 조용히 하고, 사고도 조용히 친다. 요즘의 사고는 아무것도 안 하는 것 정도라고 할까?
아빠는 늘 말한다. 언니는 대기만성형, *미는 대박 아니면 쪽박으로 살 거라고. 물론 어찌 하찮은 사람 하나가 젊은 인생 둘의 80년 미래를 함부로 잣대질할 수 있겠냐만, 그냥 그럴 것 같다. 아빠가 20대쯤, 아빠의 외할머니는 아빠가 딱~ 직장인으로 살 거라고 말씀하신 적이 있는데, 그 당시엔 그저 직장인으로 산다는 말이 기분 나쁜 수준의 평가 절하였지만, 50줄이 되고 나서 보니, 요즘 세상엔 그것 역시 축복이자, 쉽지 않은 성취란 걸 알게 되었다.
아빠는 형제간의 협업에 거의 실패 했다. 형제 둘 중 누구의 잘못인가가 중요한 것이 아니다. 서로에 대한 믿음과 존경이 없다는 것이 우리 형제의 현주소인 건 확실하다. 이를 보고 있는 아빠의 부모님은 마음이 어떨까? 결코 편치 못할 것이다. 왜냐하면 언젠간 부모는 자식보다 먼저 떠나기 때문이다. 그러나 만약 너희가 협업이 가능한 관계를 유지한다면?. 서로를 존중하고 중요한 의사결정에 한 번 정도는 상의할 수 있는 자매가 된다면? 아마도 대단한 성공을 이룰것으로 생각한다. 성공이 무엇인지 정의조하 하기 힘든 혼란스런 세상 속에서도, 남에게 배풀고, 세상에 기여하고, 존경까지 받을 수 있다면 정말 충분하다.
먼저 언니를 진심으로 존중하고 존경해라. 그러면 너도 존중받고 존경받을 것이며, 점차 너의 무게와 가치를 알아본 너의 친구, 주변의 모든 사람이 너희 자매를 조금이나마 높게 평가할 거다. 그러면 많은 일들이 순조롭고 자연스레 풀리고, 행복과 부는 자연스레 너희들과 함께 할 거다. 아울러 동생은 무슨 일이든 집요하게 생각했던 것보다 한 번만 더 마무리를 잘하면 언니에게 존경받을 거다. ^_^.
2025.8.13.
아빠 J드림.

중년에 만난 새친구. 차(茶)
요즘 차가 좋아져서 매일 거의 물처럼 마신다. 나는 주로 500~700ml 정도의 제법 큰 서양식 티포트를 이용해 물을 많이 넣고 여러 번 우려 마신다. 보통 티백은 두 번째부터 거의 무맛이고, 잎차는 세 번에서 네 번 정도가 되면 그저 살짝 달짝지근한 정도가 된다. 이렇게 마시면, 일하며 글을 쓰면서 계속 무의식적으로 마시는데도 하루에 전문점 커피 한 잔을 마신 것과 비슷하여, 자연스럽게 절제가 된다는 장점이 있었다. 몇 달간 차에 빠져 찾아보고 생각한 것들을 정리해 보았다.

왜 갑자기 차?
직장인의 피라 불리는 커피? 집에 쌓아둔 원두는 어쩌고? 원두 드립백 유통기한이 다 되어 가네?
일반적인 유명 커피 전문점의 레귤러 커피 한 잔의 카페인은 40~150mg인데, 매일 마시다 보니 비용도 만만치 않고 해서 직접 가정용 머신으로 내려 마시게 되었다. 드립도 해보고, 머신도 써보고, 캡슐커피도 마셔 보았다. 그런데 드립으로 내린 커피는 깔끔하고 좋지만 원두를 낭비하는 느낌이 들 정도로 많이 넣지 않으면 뭔가 심심했고, 머신은 더블샷으로 내려서 아침에 혼자 진하게 마시면 참 기분이 좋았다. 점심때는 손님이 방문해 더블샷을 나누어 두 명이 진하게 한 번 더 마셨다. 저녁엔 좀 참았다. 이렇게 마시면 하루에 3샷을 마신 것이니, 450mg 정도가 된다.
카페인의 1일 권장량은 성인 400mg이니 큰 문제는 안 되겠다만, 어느 순간 점심에 나눠 마신 커피로는 만족이 안 되는 느낌이 들었다. 왜 그런지 찾아보니, 카페인이 매일 지속적으로 들어오면 뇌가 익숙해져 더 많이 들어오지 않으면 각성 상태가 되지 못한다는 이유였다. 한 2주 정도 안 마시면 다시 50mg만으로도 맑은 뇌로 아침 업무를 시작할 수 있다는 것이었다. 충격! 그냥 간단히 말해 내가 카페인 중독 상태라는 말이었다. 그래서 궁금증 반, 검증 반으로 내 몸을 대상으로 실험을 시작했다. 한 달 정도 커피를 안 마시고 차를 마시기 시작했고, 차의 매력에 빠져들고 말았다. 차도 카페인이 있기에 이뇨작용으로 화장실에 자주 가야 하긴 했으나 몸 전반적으로.촉촉한 느낌이 증가했다. 예를 들자면 얼굴색이 좋아지고 피부가 촉촉하고 입에 침이 더 많아진 느낌이었다. 커피를 끊으면서 저녁때 혼자라도 종종 먹던 술을 끊었던 것도 원인 중에 하나였겠지만.
녹차
녹차는 뜨거운 물에 넣고 한참 우려 마시면 좀 떫은맛이 있고, 커피처럼 구수하지도, 머신에서 갓 나온 크레마의 끈적한 단백질 느낌도 없다. 그저 뜨겁고 시큼하면서 떫은 단물 같다. 그런데 이게 카페인을 포함하고 있어서 약간의 만족감은 드는 정도다. 좋은 점은 비타민을 포함하고, 카페인이 제법 들어 있지만 카테킨과 테아닌이 체내 흡수를 방해하여 강한 중독성은 덜하다. 녹차에서 카페인 섭취를 억제하는 성분은 주로 카테킨과 테아닌이다. 카테킨은 녹차의 떫은 맛을 내는 성분으로, 카페인과 결합하여 체내 흡수를 늦추고 항산화 작용을 통해 건강에 도움을 준다. 테아닌은 긴장 완화에 도움을 주는 아미노산으로, 녹차에 함유되어 있으며, 건강기능식품 원료로도 사용된다. 비타민과 차의 중독성은 큰 문명의 대세 변화에도 영향을 미쳤다. 척박하지만 광활한 땅에 자리 잡은 티베트 유목민들은 풀도 잘 없는 고산지대의 환경에서 야크 젖과 양고기 등을 섭취하며 생활했지만, 비타민은 해결이 잘 안 되었다. 이때 혜성같이 나타난, 오래 보관 가능한 차가 대안이었다. 그리고 이 차의 카페인 중독성 또는 효용성은 결국 한족에게 티베트의 지배 수단 또는 불공정 거래를 통한 점진적 착취의 단초를 제공하게 되었다. 송나라(960년~1279년)는 야안에 차마사를 두어 차와 말 거래를 독점했는데, 송대에는 말 한 마리에 차 1,800근이었고, 명대에는 상등급의 말 1필에 차 120근을 주었다. EBS 다큐 차마고도. 3편. 2007.
녹차는 찻잎을 따서(채엽) 조금 말린(위조) 후 즉시 덖어서(살청) 산화를 막고(갈변 방지), 손 또는 기계로 적당히 비비고 치대서(유념) 건조시키는데, 이런 과정에서 발견된 불순물을 지속적으로 제거하며 만들어진다. 유념과 건조 과정에서 여러 전통 방식이나 기계의 특징에 따라 길쭉하거나 동그랗게 말려 있다. 채엽 과정에서 어린잎만 따내거나, 고수나무(윈난성 등에서 자생한 수십 미터가 넘어가는 차 나무에 올라가 채엽) 등에서 따낸 잎의 크기와 특성에 따라 품질이 매우 다양하게 제품화되고, 제조 과정에서도 찻잎 크기, 부서짐 등의 선별에 따라 품질에 격차를 두기도 한다.
커피와 마테차를 제외하고는 전문가가 아닌 차를 즐기는 사람의 입장에서 보기에, 세상의 모든 차는 그저 같은 찻잎을 상품화하는 과정에서 변화를 준 것으로 보인다. 차 나무조차도 여러 종이 있다고는 하나 학명으로는 거의 같은 두 개 정도의 종이 있다고 한다. 그러나 오랜 기간 지역에 적응하고, 인간이 인위적으로 종을 관리 생산해 왔기 때문에 육묘 관련 전문성은 당연히 존재하고, 우리나라의 농업기술센터 등이 지속해서 개발 연구 중이다.
정리하자면, 녹차는 갈변하기 전 덖기, 홍차는 갈변 후 덖기, 우롱차는 반갈변 후 덖기, 보이차는 덖은 후에 한 달 정도 물을 뿌려 발효시킨 흑차다.
그래서 나는 보통 녹차를 첫 번째 우릴 때는 떫은맛이 나지 않게 뜨거운 물로 1분 정도 우려내고, 두 번째 우릴 때는 3~5분도 부족한 느낌이다. 세 번째 우려낸 녹차는 그저 물의 잡내를 없애는 수준이라고 하겠다. 녹차를 우리는 물 온도는 60~70도 정도가 적당하다고들 한다. 비타민이 들어 있으니 파괴를 막는 의도도 있겠다.
홍차
나는 갓 커피를 떠나 중국 녹차, 현미녹차, 보리차, 우엉차, 결명자차, 민트티, 루이보스티 등 이것저것 시도해 보는 중이었다. 중국 녹차 중 어떤 제품을 우려냈을 때, 한국 녹차나 칭다오 라오산 녹차와는 좀 다르게 붉은빛이 많이 도는 것이 있었는데, 참 달콤하고 구수하며 맛있다고 생각이 들었다. 다시 찾아보니 대만 동방미인이란 제품이었고 우롱차 였다. 그런데 우연히 비슷한 느낌인데 훨씬 강한 향을 가진 차가 홍차였다. 홍차의 맛은 여러 꽃향기가 섞여있는 달콤하고 고소한 무언가가 있었다. 마트에서 우연히 립톤 홍차(English Breakfast)와 얼그레이 세일 행사를 발견하고 벌크 티백 100개를 1만 5천 원가량에 구매했다. 티백을 우려보면 내용물이 불어 찻가루가 꽤 많아 보였다. 역시 오래된 기업은 뭔가 달라도 다르다는 게 느껴졌다. 빠르고, 강하고, 화려했다. 물론 세일이 없었다면 전혀 저렴하진 않았다. 개별 티백의 용량은 서양 홍차의 보통 기본인 1.5g이고, 내용물은 잘게 갈려 있어서 뜨거운 물에 넣으면 매우 빨리 반응이 나타난다. 맛도 매우 풍부했고, 잘게 갈아져 있어서 그런지 넣자마자 즉시 물이 와인처럼 붉게 변했다. 좀 과장해서 말하면 마치 피처럼 붉은 무언가가 우려져 나왔다. 그래서 동양인들은 이를 홍차라고 불렀고, 차 제품의 색이 검은색이라 서양인들은 블랙티라고 불렀다. English Breakfast 등으로 불리며, 이 홍차에 베르가못 오렌지 껍질에서 추출한 향을 추가한 것이 얼그레이(그레이 백작, 영국 총리를 지낸 그레이 백작에게 헌정된 차. 그의 업적에는 관심 없고 차 이름에만 관심?)다.
보이차
보이차는 세상의 모든 다른 차에 관련된 이야기를 포함한 것보다 더 많은 이야기, 역사, 철학, 제조 비법, 녹차나무의 기원, 재배 조건 등에 관한 제각각의 주장이 존재하는 듯하다. 2021년 기준 1만 개 이상의 브랜드가 존재한다는 말도 있고, 브랜드마다 비법이 있다. 이 보이차 맛에 관해서도 호불호가 참 많이 갈리는데, 나는 40대 중국에서 모든 음식점에서 주는 저렴한 녹차를 어쩔 수 없이 많이 마셨고, 고급 보이차도 주변 사람들의 소개로 제법 마셔보았고 그저 비싸고 적당히 좋다고 생각했었다. 그러나 한국에 와서는 커피만 마셨다. 그리고 최근 차에 관심이 생겨 처음엔 꽃향이 나는 달콤한 홍차가 최고라고 생각했는데, 마실수록 보이차는 자꾸 생각나는 맛이라고 할까? 녹차가 겉절이고, 홍차가 갓김치 정도라면, 보이차는 경상도의 젓국이 들어간 잘 익은 김치 같다는 생각이 든다. 보이생차는 녹차 같긴 하지만 굴 들어간 김장 김치라 빨리 먹어 치워야 하고, 보이숙차는 갈치가 들어간 약간 짜게 만들어 1년 동안 익혀 먹는 숙성 김치의 느낌이다. 이 김장 김치는 금방 만들어 익지 않아도 맛있지만, 적당히 익어가면 더 맛이 들어간다. 어쩌다 냉장고 안에서 1년이 넘어가도, 새로운 쓸모가 있는 김치와 비슷한 느낌이다. 내가 아는 지인은 보이차의 맛을 낙엽 맛이라고 투덜대던 분도 있긴 한데, 처음 들었을 땐 표현이 참 근사하고 적당하다고 생각할 정도였다. Z세대 큰딸이 루이보스 티를 목욕탕 냄새라고 말하는것도 참 신박하고 재미있는 표현이 듯이 말이다. 물론 비싼 보이차를 사서 내가 10년 동안 묵혀가며 맛의 변화를 느끼고 기술할 정도의 내공은 아직 없지만, 차 판매자들은 보이차를 신격화하여 묘사 한다. 비싸게 받으려면 표현도 좋아야 하기 때문에 그렇지 않나 싶다. 그러나 나는 직접 경험하지 않은 것은 잘 믿지 않아서 패스.
보이차는 5번까지도 우려 마실 수 있다고들 한다. 나의 경우, 세차를 10초 정도 하고 버리고, 첫 번째 우릴 때는 30초 이내로 조금만 우려 너무 강하지 않게 마신다. 두 번째는 2~3분, 세 번째는 5분 정도도 우려낸다. 대기업에서 제조한 홍차 티백은 기본적으로 양이 1.5g 정도로 정해져 있거나 가루 형태라 빨리 우러나와서, 두어 번 우려 먹고 나면 세 번째부터는 그냥 물이지만 살짝의 단맛이 나는 경우가 많다. 티백이 아닌 찻잎은 여러 번, 오래 우리면 떫은맛이 나는 경우가 많다. 그런데 보이차는 5회까지도 우려 먹을 수 있으니 비싸지만 오히려 더 경제적인 경우도 있다. 계속 뭔가 맛이 나는 것 같아서, 한 번 찻잎을 뜯어서 넣고 나서 1, 2회가 가장 맛나고, 큰 티포트 기준으로 4~5번 정도 우려내면 그냥 약간 구수한 향만 있는 물처럼 된다. 탕색도 거의 없어진다. 3~4번 우렸을 때 뭔가 맛이 빠진 듯하여 전자레인지에 다시 돌려서 거의 끓여 보아도 1, 2회째의 좋은 맛은 잘 안 난다. 아 참, 그리고 우릴 때 물 온도가 가장 높은 것을 권장하는 것이 이 보이차라 자꾸 뜨겁게 마시게 되는데, 물이 뜨거운 것을 배제하더라도 1, 2, 3회 연속으로 혼자 8g을 우려서 계속 홀짝홀짝 마시면 뭔가 식도가 긁히는 느낌도 나고 속이 좀 쓰리다고 할까? 뭔가가 자극하는 느낌도 든다. 그래서 가급적이면 처음 우릴 때는 세차 10초로 버리고, 1회 우릴 때 30초 이내로 약하게 마시니, 5회도 우려지는 것 같다.
전술했듯 녹차와의 제조 시 차이점으로, 보이차의 핵심은 찻잎을 덖은 후 물을 뿌려 습한 곳에서 약 한 달간 발효(애매한 규모의 차창에서는 콘크리트 바닥에 2톤씩 쌓아놓고, 물 뿌리고 뒤집고 하면서 썩힌다. 그나마 점점 개선되어 요즘엔 10cm 정도 높여 놓은 돌 타일 바닥 공간을 넓게 만들어 놓고, 호스로 물 뿌리고 한 달간 다습하게 유지하며 삽으로 뒤집는다.)시킨 것으로, 만드는 데 녹차보다 품이 더 들어가는 것은 확실하다. 열악한 제조 환경에도 불구하고 발효된 잎에 존재하는 유효균은 지속해서 활동하므로 다른 균이 침투하기 어려운데다, 말린 후 증기로 쪄서 멸균 후 압병(동그랗고 납작하게 눌러서 부피를 줄이고 발효를 거의 중지시킴, 전통적으로는 발효된 차를 말려서 천에 싸고 증기를 쐬어 부드럽게 하며 소독한 후, 맷돌 같은 것으로 누르고 사람이 올라가서 발로 밟아 만들었고, 요즘은 차창에 따라 기계화하기도 한다.)하여 보관과 운반을 용이하게 했다. 표준 병차(보이차를 녹두전 모양으로 압병한 것)의 무게는 375g으로 8장을 합치면 3kg으로 한 묶음을 만들고 이걸 10개 팩으로 30kg 두 개를 말에 실어 차마고도를 통해 운반했다. 이렇게 해서 국가가 세금을 30kg 단위로 부과하기 용이하게 규격이 통일되면 375g이라는 숫자가 나왔다. 티베트를 제어하기 위해 대량 공급한 차는 저급한 찻잎을 벽돌 모양으로 만들고 길쭉하게 대나무에 여러 개의 벽돌 모양 차를 담아 운반 및 공급했고, 이 차를 장차라고 했다. 2007년경 야안에서만 1년에 11만 톤을 생산한다고 한다.

차의 양 (찻잎의 양)
차를 마시는 사람의 기호와 사용하는 다기의 종류에 따라 찻잎의 양은 다르다. 일반적으로는 찻잎이 그대로 판매되는 잎차냐, 티백에 들어있냐에 따라 활용법이 크게 달라진다. 잎차는 거름망이 있는 티포트가 필요하겠고, 티백은 미세 플라스틱이 걱정됨에도 불구하고, PLA(옥수수 전분을 발효시켜 만든 생분해성 플라스틱)로 만들었다고 하여 안전하다고 주장하기도 하고, 천연 펄프(종이)로 만들었다고 하는 팩 등이 있다. 내용물은 담터 보이차 기준 팩당 0.7g, 립톤 및 픽윅 홍차 기준 1.5g 정도라, 서양 티포트에 우려내면 이론상으로도 티백은 한 번만 우려도 진한 느낌은 약하다. 그러나 막상 서양 홍차 티백을 일반적인 차 컵에 한참 우려서 그냥 바로 빈속에 마시면 약간 울렁거리는 느낌까지도 든다. 따라서 나는 서양 홍차 티백형 제품들은 대부분 하나에 티포트(500mm~600mm) 2회를 표준으로 하고, 첫 번째는 2분 정도에 티백을 들어내고, 두 번째는 그냥 계속 둔다. 그래서 첫 번째는 좀 진하게 뜨겁게 마시고, 두 번째는 그저 단맛만 살짝 있는 수준이다.
잎차가 생각날 때는 보통 진한 카페인 맛(?)을 즐기고 싶어 8g 정도로 많이 넣는 경향이 있고, 보이차도 소포장된 경우는 그대로 한 번에 넣는다. 거의 8g~10g 정도 된다. 차 종류에 따라 조금씩 다르지만 대부분의 우리 전통차는 3~5g, 대략 4g으로 기억하면 좋다. 보이차는 보통 긴압되어 있어 작아 보이지만 무겁고 우리면 잎이 퍼져 나와서 양이 생각보단 많다. 티백에 들어 있어 먹기 편하게 판매하는 제품들은 잘 살펴보면 보이차는 0.7g(담터) 정도거나 그것보다 작았다. 그래서 이런 보이차는 좋게 말하면 부드러워서 누구나 거부감 없이 즐길 수 있고, 나쁘게 말하면 보이차의 향만 좀 나는 수준이라 구수하면서도 깊고 달짝지근한 발효의 맛을 즐길 수준은 못 되는 것 같다. 그러나 가격도 그리 나쁘지 않으니 두세 팩 넣어서 우리면 가능은 할 것 같다.
티포트
처음엔 5,000원 수준의 투명 내열 유리 티포트(450ml)를 사용했는데, 설거지가 좀 번거롭지만 차 종류에 따라 직접 눈으로 확인하면 차를 우리는 시간 조절이 가능하니 편하다. 그러나 유리 티포트는 막 씻기에는 모서리 등이 잘 깨져서 조심스럽다. 이 포스팅의 첫 사진에도 자세히 보면 티포트의 입구를 잘 닦아내지 못해 뭔가 끼어 있다. 몇번 쓰지 않아도 차의 얼룩은 유리 면에도 참 잘 붙는다. 그래서 이도 꼭 잘 닦아야 한다. ^^a. 차 마시기가 일상화되고 나서, 제다할 때 탕색을 봐가며 조절해야 하는 단계를 넘어서고, 자신에게 익숙해진 차를 마실 때는 오히려 불투명한 도기 티포트(650ml)를 쓰니 막 닦을 수도 있고, 들어가는 뜨거운 물의 양도 더 적당했으며, 식기세척기에 마구 넣는 등 관리가 편했다. 다만 포트 주둥이가 투명 유리 제품처럼 뾰족하게 되어 있지 않아 여기저기 차가 흘러서 닦아내는 수고가 필요했다. 차는 그냥 물과 달라서 진한 커피처럼 얼룩이 생긴다. 중국 주재 시 나름의 고급 음식점에서도 도우미들이 차를 따라줄 때 늘 줄줄 흘리며 따라줬던 기억이 새록새록 난다. 그래서 그 주둥이에 실리콘 등을 덧대기도 하고, 금속 솔 같은 클립을 끼워서 불필요한 흘림을 방지한다.

차 생육과 제조의 비법을 나도 하나 만들어 보자.
결론부터 말하자면 가능하다. 생육 환경을 보면, 일반적으로 겨울철 최저 평균 기온이 -5~6도로 되어 있어, 한국 남부의 노지에서 키우는 게 가능한 것으로 보인다. 녹차는 온화하고 강수량이 많으며 배수가 잘 되는 경사지나 구릉에서 잘 자란다. 특히, 부식질이 많은 양토질 토양에서 잘 자라며, 토양의 유효 토층은 약 60cm 정도가 필요하다. 기온은 연평균 13~16℃, 겨울철 최저 평균 기온이 -5~-6℃ 이상인 지역이 적합하며, pH 4.5~5.5 정도의 약산성 토양을 선호한다. 요즘은 끓는 지구 환경으로 인해 중부도 웬만해선 영하로 잘 안 내려가는 분위기다. 그리고, 그것보다 중요한 것은 겨울에 북풍을 바로 받아 나무가 겨울을 견디지 못하는 지형과 녹차 배치가 문제가 되고, 반 양지를 좋아하는 차에 내리쬐는 햇볕에 강도와 시간이 문제가 될 수 있다. 중국의 특정 차 생산지는 큰 키의 녹차와 낮게 깔아 놓은 차를 같이 심어 적당하게 빛도 가려준다. 그러나 그 지역은 해발 1,500m 정도의 아열대 산악 계절풍 기후다. 푸얼 지역은 중국 윈난성에 위치하며, 아열대 산악 계절풍 기후를 가지고 있다. 평균 기온은 16.8℃ 정도로 온화하며, 일조량이 풍부하여 고품질 차 생산에 유리한 조건을 갖추고 있다. 특히, 해발 1,400~1,600m에 위치하며 다양한 기후대가 공존하는 특징을 보인다.
한국의 경우 기후나 육종 등의 문제보다는 인건비와 사업성의 문제가 가장 중요할 것으로 보이고, 제주의 경우 한국 전체 녹차 생산량의 35%를 차지하고 있으나 농가 수는 0.16%로 대부분 대농이고, 평지에서 녹차밭을 기계 수확이 가능하도록 하여 경쟁력을 강화했다. 사실 한국은 인건비가 모든 일의 승패의 선결 조건이 된 지 오래되어, 일일이 새로 난 찻잎을 끝만 잘 따내는 1아 2엽(새싹 1개와 잎 2개를 손으로 톡 하고 따면 잘 떨어진다.) 따위 생각할 겨를이 없다는 것이다. 그래서 그냥 기계차가 똑같은 높이의 경계 조경수같이 생긴 녹차 나무를 지나가며 올라온 새싹을 전정하듯이 쓸어 담는 방식으로 진행한다. 채엽기 1대가 1만 6천 제곱미터를 수확 가능하다고 하니… 중국 푸얼 고수차는 100년 된 나무에 아이를 포함한 사람이 올라가서 직접 손으로 따는데… 어찌 비교가 가능하겠는가. 채엽기 1대는 하루 평균 1만 6,500여㎡에서 수확할 수 있다. 채엽기 3대가 동시에 가동되면 일일 4만 4,200㎡(1만 3,400평)에서 무려 25톤의 찻잎이 수확된다.
나의 은퇴 후 차 사업에 관한 관심은 좀 제쳐두고, 현실로 돌아와서 건축가임에도 불구하고, 아직 전원주택 하나 없이 죽어라 일만 하면서 아파트에 살고 있는 상황에서도, 그냥 넘어가기엔 세월이 너무 아까워서, 베란다 녹차 재배 및 차 제조에 돌입한다. 육종 따위 상관없이 일단 인터넷에 저렴이 15cm 정도의 녹차 묘목(묘목이라 하긴 좀 그렇고, 그냥 가지를 땅에 꽂아 잎이 10개쯤 난 녀석)을 판매하고 있어 6포트를 주문했고, 마침 카드 결제 실수로 두 번 결제하여 12포트를 주문, 택배비도 두 번 결제했다. 사장님은 확인 전화도 안 주시고 신나서 서비스 1포트 포함 13포트를 배송해주셨다. 삼복 더위에 다 짓눌려서 겨우 목숨을 부지하고 배송된 녹차 나뭇가지들은 젖은 신문지를 둘러쓴 비닐 포트에 들어 있었고, 배송비 포함 17,000 X 2 = 34,000원, 합계 13포트, 수고 15cm~30cm, 잎 5개~10개, 가지꽂이한 어미나무의 잎 크기는 거의 포트 한 개만 했다. 녹차나무는 뿌리가 직진성이 강하여 노지에 심고 나서 적당히 크면 옮겨 심으면 잘 죽는다고 하여 포트에 일단은 두었는데, 배수가 잘 되는 상토로 교체 및 좀 길쭉한 화분에 밀식 등을 고려해 정리를 해야겠다. 몇 년 후에 이 포스팅을 보면 또 할 말이 많으려나?



여기까지 따라오시느라 모두들 수고 많으셨다. 이 글을 열심히 읽고 몇 년 후까지 기억하는 분들께 보라숙차(푸얼 지역에서 생산하여 푸얼차이니, 보라숙차가 맞겠다.)를 꼭 대접하도록 하겠다.
아래는 그간 차를 마시며 심심풀이로 AI와 대화하며 정리한 차 종류별 특징과 카페인, 장점 및 섭취 시 주의사항이니 참고하시면 좋겠다. 큰 화면의 패드 또는 PC에서 보시기를 권장드림.
| 대분류 | 차 종류 | 특징 | 생산지역 | 기타 유익성분 | 섭취 주의점 | 카페인 함량 | 주요 종류 | 대표 브랜드 |
| 녹차 | 녹차 | 찻잎을 산화시키지 않아 신선하고 깔끔한 맛이 남. | 한국, 중국, 일본 | 카테킨, L-테아닌, 비타민 C, 비타민 E, 폴리페놀 | 카페인 과다 섭취 시 불면증, 위장장애 올 수 있음. 빈혈 있다면 식후 바로 마시는 건 피하는 게 좋음. | 중간 정도 (20-45mg/잔) | 잎차, 가루차(말차), 덖음차 등 | 립톤, 테틀리, 오설록, 보성녹차 |
| 말차 | 곱게 간 녹차 잎 가루. 잎 전체를 먹어 카페인 함량이 높음. | 일본, 한국 등 | 카테킨(EGCG), L-테아닌, 클로로필, 비타민, 미네랄 | 카페인 함량 높음. 하루 1~2잔 적정량 지키는 게 좋음. | 높은 편 (30-70mg/1g) | – | 슈퍼말차, 츠지리 | |
| 현미녹차 | 녹차와 볶은 현미를 섞어 구수함. | 한국, 일본 | 녹차의 유익 성분(카테킨, L-테아닌 등), 현미의 식이섬유 및 미네랄 | 카페인 민감하면 과음하지 않는 게 좋음. | 일반 녹차보다 약간 낮은 편 (10-30mg/잔) | – | 동서식품 | |
| 백차 | 백차 | 어린 찻잎을 건조해 만든 차. 맑고 산뜻한 향과 맛이 특징. | 중국 푸젠성, 대만 | 폴리페놀, 카테킨, 비타민, 미네랄 | 카페인 민감하면 주의 필요. | 높은 편 (2.23~4.94%) | 백호은침, 백모단, 공미, 수미 | 아만프리미엄티 |
| 황차 | 황차** | 녹차와 비슷하지만 민황* 과정을 거쳐 단맛이 남. | 중국 후난성, 안후이성 | 폴리페놀, 플라보노이드, 아미노산 등 | 카페인에 민감하면 주의. 임산부 과다 섭취는 피해야 함. | 낮은 편 (녹차보다 낮음) | 군산은침, 몽정황아, 곽산황아 | 군산은침, 몽정황아 (대표 차 종류) |
| 청차 (우롱차) | 우롱차** | 부분적으로 산화시켜 홍차와 녹차의 중간 맛을 냄. | 중국 푸젠성, 대만 | 폴리페놀, 칼슘, 구리, 셀레늄, 칼륨, 비타민 | 공복에 마시면 위장 자극될 수 있음. 카페인에 민감하면 늦은 시간 섭취 피하는 게 좋음. | 중간 정도 (30-60mg/잔) | 철관음, 대홍포, 동정오룡 등 | 타바론, 베티나르디, 리쉬티 |
| 홍차 | 홍차 | 찻잎을 완전히 산화시켜 맛과 향이 강함. | 인도, 스리랑카 등 | 폴리페놀, 카테킨, 테아플라빈, 미네랄 | 빈혈 있다면 식후 바로 마시는 건 피해야 함. 카페인 민감하면 주의. | 높은 편 (40-70mg/잔) | 아쌈, 다즐링, 실론 등 | 립톤, 포트넘 앤 메이슨, 로네펠트, 아마드, 트와이닝스 |
| 얼그레이 | 홍차에 베르가모트 향을 더해 산뜻함. | – | 카테킨, 플라보노이드, 미네랄, 비타민 | 카페인 민감하면 주의. 과다 섭취 시 불면증, 위장장애 올 수 있음. | 높은 편 (홍차와 비슷한 수준) | – | 트와이닝스, 아마드, A.C.퍼치스 | |
| 차이 | 홍차와 향신료, 우유를 넣어 만든 달콤하고 스파이시한 밀크티. | 인도 | 홍차의 유익 성분(폴리페놀, 카테킨 등) 및 향신료의 다양한 성분 | 설탕 함량 높을 수 있으니 건강에 주의해야 함. | 높은 편 (홍차와 비슷한 수준) | – | 테틀리, 트와이닝스 | |
| 흑차 | 흑차 | 후발효차의 총칭. 깊고 부드러운 맛과 향이 특징. | 중국 후난성, 쓰촨성, 광시성 | 폴리페놀, 비타민 E, 다양한 미생물 발효 성분 | 공복 섭취 시 속 쓰릴 수 있음. 위생적인 보관이 중요함. | 중간 정도 (30-50mg/잔) | 육보차, 천량차 등 | 삼학, 백사계 |
| 보이생차 | 발효시키지 않아 오래될수록 맛과 향이 깊어짐. | 중국 윈난성 시솽반나 | 카테킨, 갈산, 폴리페놀, 비타민 | 공복 섭취 시 속 쓰릴 수 있음. 숙성 과정 불분명한 제품은 피하는 게 좋음. | 중간 정도 (30-50mg/잔) | – | 대익, 하관, 맹해 | |
| 보이숙차 | 인공 발효 과정을 거쳐 흙냄새와 부드러운 맛이 남. | 중국 윈난성 시솽반나 | 카테킨, 폴리페놀, 비타민 E | 공복 섭취 피하는 게 좋음. 오래된 제품은 위생 확인 필요함. | 중간 정도 (30-50mg/잔) | – | 대익, 해만 | |
| 기타 | 루이보스티 | 남아프리카산 침엽수 잎 차. 부드러운 단맛과 독특한 향이 있고 카페인 없음. | 남아프리카 공화국 | SOD(항산화 효소), 아연, 칼슘, 마그네슘, 플라보노이드 | 과음 시 설사, 복통 가능성. 특정 질환 있다면 의사 상담 필요. | 없음 (0mg/잔) | 일반 루이보스, 녹색 루이보스 | 위아루이, 레드보스, A.C.퍼치스 |
| 마테차 | 남미산 감탕나무 잎 차. 쌉쌀하고 개운한 맛이 나고 미네랄이 풍부함. | 아르헨티나, 브라질, 파라과이 | 마테인, 미네랄(철분, 칼륨, 칼슘, 마그네슘, 아연), 폴리페놀 | 카페인 함량 높음. 뜨겁게 자주 마시면 식도 건강에 주의해야 함. | 높은 편 (65-130mg/잔) | – | 라스마리아스 | |
| 콤부차 | 차를 발효시켜 만든 음료. 유기산과 프로바이오틱스가 많고 상큼함. | 동북아시아 유래, 전 세계 | 프로바이오틱스, 유기산, 비타민 B군, 비타민 C, 폴리페놀 | 과음 시 복통, 가스 찰 수 있음. 당 함량 확인도 필요함. | 낮은 편 (5-20mg/잔) | – | 스타콤부차, 부루구루 | |
| 커피 | 로스팅 원두를 추출한 음료. 쌉쌀하고 고소한 맛이 특징. | 브라질, 콜롬비아, 베트남, 에티오피아 등 | 폴리페놀, 클로로겐산 등 항산화 성분 | 과음 시 불면증, 위장장애 가능성. 칼슘 흡수 방해할 수 있고, 뜨겁게 마시면 식도 건강에 주의. | 높은 편 (40~150mg/잔) | 아메리카노, 에스프레소, 라떼, 카푸치노 등 | 스타벅스, 메가커피, 이디야커피, 투썸플레이스 |
*. 황차의 민황(悶黃) 과정은 황차 특유의 맛과 향, 그리고 누런 빛깔을 만들어내는 핵심적인 단계입니다.
쉽게 말해, 민황은 찻잎을 뜨거운 증기와 열기로 덮어 약하게 발효시키는 과정이라고 할 수 있습니다.
이 과정을 더 자세히 설명하면 다음과 같습니다.
- 녹차와 비슷하게 찻잎의 효소를 파괴하는 살청 과정을 거침.
- 살청 후 찻잎이 뜨거운 상태일 때, 상자에 덮어두거나 종이에 싸서 일정 시간 방치함.
- 이때 찻잎의 수분과 열이 빠져나가지 못해 약한 발효가 일어나면서 엽록소가 파괴됨.
- 이 과정을 통해 찻잎의 색과 차를 우린 물의 색이 누렇게 변하고, 쓰고 떫은맛은 줄어들고 부드러운 단맛과 독특한 향이 생겨남.
원래는 녹차를 만드는 과정에서 실수가 생겨 우연히 발견된 방법이지만, 지금은 황차를 만드는 정식 공정이 되었습니다.
**. 황차와 청차(우롱차)는 둘 다 찻잎을 완전히 발효시키지 않은 부분 발효차라는 공통점이 있습니다. 하지만 발효를 시키는 방식과 그로 인해 생기는 맛, 향, 색깔에서 차이가 있습니다.
- 황차는 찻잎을 살짝 덖은 뒤, 뜨거운 상태에서 천이나 종이로 덮어 **’민황(悶黃)’**이라는 약한 발효 과정을 거칩니다. 이 과정으로 인해 찻잎과 우린 물이 누런색을 띠게 되고, 녹차의 떫은맛은 사라지고 부드럽고 달콤한 맛이 남습니다.
- **청차(우롱차)**는 찻잎을 흔들고 비비는 **’요청(搖靑)’**이라는 과정을 반복하여 찻잎의 가장자리만 발효시킵니다. 그래서 발효도가 다양하고, 맛과 향도 녹차처럼 신선한 맛부터 홍차처럼 진한 맛까지 폭넓은 스펙트럼을 가지고 있습니다. 화려하고 풍부한 꽃향기가 특징인 경우가 많습니다.
쉽게 말해, 황차는 ‘민황’이라는 과정을 통해 부드러운 단맛을 내는 반면, 청차는 ‘요청’ 과정을 통해 다양한 향과 맛을 만들어내는 것이 가장 큰 차이라고 할 수 있습니다.
쓰레기집 문제와 쓰레기 처리
1. 현황

어른, 아이, 남자, 여자 할 것 없이 쓰레기 집 문제가 심각해 지고 있고, 건축물과 시설은 비싸지며, 건축 자재는 고급으로 변화하고 있지만, 실내 공간과 화장실의 청소 상태는 점점 더 나빠지는 느낌이다.
아파트 단지 내/외를 불문하고 길가의 개똥과 흡연자의 가래침, 꽁초는 늘 내눈에만 띈다.
전국 지자체의 ‘쓰레기집’ 청소 지원 현황1). 서울신문 2021.

2. 원인
“쓰레기집의 원인”으로 검색. Google Gemini 2.5 Flash. 2025.08.02
- 정신 건강 문제
- 저장강박증(Hoarding Disorder): 물건을 버리는 데 극심한 어려움을 겪고, 물건을 쌓아두는 행동이 반복되는 정신 질환입니다. 이는 쓰레기집의 가장 직접적인 원인이 될 수 있습니다.
- 우울증, 무기력증: 삶에 대한 의욕이 떨어지고, 청소나 정리 같은 기본적인 일상 활동조차 힘들어지면서 집이 방치될 수 있습니다.
- 주의력결핍 과잉행동장애(ADHD): 체계적인 정리와 계획적인 행동에 어려움을 겪어 물건을 잃어버리거나 쌓아두는 경향이 생길 수 있습니다.
- 신체적 및 환경적 요인
- 신체적 질병 또는 장애: 거동이 불편하거나 만성적인 통증을 겪는 경우, 청소와 정리 정돈을 하기 어려워질 수 있습니다.
- 고령 또는 노화: 나이가 들면서 신체적 기능이 저하되어 청소에 필요한 에너지가 부족해질 수 있습니다.
- 열악한 주거 환경: 환기가 잘 안 되거나 습기가 많은 환경은 위생 관리를 더욱 어렵게 만들 수 있습니다.
- 사회적 및 심리적 요인
극심한 스트레스: 직장, 가족, 경제적 문제 등으로 인해 큰 스트레스를 받을 경우, 환경 관리를 소홀히 하게 될 수 있습니다.- 사회적 고립: 혼자 사는 시간이 길어지거나 주변에 도움을 요청할 사람이 없을 때, 문제가 더욱 심각해질 수 있습니다.
- 과도한 물건 구매 습관: 필요하지 않은 물건을 습관적으로 구매하는 행동이 쌓이면서 집이 쓰레기로 가득 차게 됩니다.
이러한 문제들은 한 가지 원인으로만 발생하는 것이 아니라, 여러 요인이 복합적으로 작용하여 상황을 악화시키는 경우가 많습니다. 만약 주변에 이러한 어려움을 겪는 사람이 있다면, 전문가의 도움을 받는 것이 중요합니다.

3. 한국에선 당췌 떳떳하게 쓰레기를 버릴 수 없다.
필자의 의견을 피력하기 앞서 쓰레기집에 관한 기존의 논의를 요약하면 다음과 같다. 노인의 문제는 잠시 접어 둔다. 노인을 모시지 않는 가족까지 논하자면 끝이 없다.
여러 전문적 검증을 거친 기사2)들과 커뮤니티의 의견3)들은 크게 다음과 같이 분류된다. 1번부터 개인에서 시작하여 사회로 진행하였고, 번호의 우선이 경중의 우선이 아니다.
- 1. 공간 주인의 위생 관련 노력 부족
- 애초에 청소를 안한다.
- 한번도 직접 청소를 해 본적이 없다.
- 가정 교육 문제이다.
- 문제가 생기면 어릴적부터 부모가 해결해 줬다.
- 청소를 계속 안해도 별 문제가 없다. 늘 이렇게 했지만 건강하다.
- 습진, 피부염, 무좀, 염증, 감기, 온 몸의 여드름 등은 늘 달고 살지만 원래 그런것으로 생각한다.
- 집안에서 음식물 쓰레기와 종량제 봉투가 썩어가니 냄새가 나고, 냄새가 나면 공기 청정기를 구입한다. 음식물 처리기도 구입한다. 한번만 사용하고 그담부턴 유지 관리가 안되니 그 물것들이 다시 냄새를 풍긴다. 기기를 청소하려고 사람을 부른다. 비싸다. 그럼 그냥 둔다. 버리려니 돈이 든다. 그냥둔다.
- 2. 공간 주인의 위생 관련 정신적 문제
- 원래 지저분하게 사는걸 좋아한다.
- 지저분해 져서 참을 수 없는 상황이 되면 ‘리셋’ 하고 다른 곳으로 이주한다. 리셋 증후군 등.
- 정신병이며 사회부적응자가 쓰레기 집을 만들어 주변인들에게 피해를 주고 있다.
- 피해를 막기 위해 커뮤니티로 부터 격리가 필요하다.
- 3. 공간 주인의 사건 경험, 트라우마 등의 정신적 문제
- 사회생활을 하다가 성추행 당했다. 그후 세상 모두가 무서워서 은둔을 선택.
- 어릴적 부모님의 사고나 사망사건 등을 목격하여 트라우마가 있어 모든것이 두렵다.
- 4. 공간 주인의 사회적 실패
- 원래는 멀쩡하게 회사도 잘 다녔고, 사회생활도 하였는데, 구직 등의 어려움 때문에 몇번의 노력 후 고립과 은둔을 택할 수 밖에 없게 되었고, 그러다 보니 청소를 안하게 되었다.
- 청소할 돈도 없다.
- 5. 공간 주인이 가진 타인에 대한 두려움
- 여성 주인의 경우 집안의 세면대 가득 차게 버려져 있는 담배 꽁초는 부끄러워서 들고 나가서 버릴 수도 없다. 청소 업체는 쓰레기 봉투를 종종 내용물이 보이지 않게 신경 써야 하는 경우가 많다.
- 음식물 쓰레기를 버리러 나가려면 냄새 날까 봐 눈치 보인다. 썩어서 냄새 나기기 전에 버리면 되지만 그건 절대 불가?
여러 누리집엔 쓰레기집 사태의 심각성을 고려한 것 처럼 보이고자 하며, 전문적 식견까지 더해진 듯한 뉘앙스의 의견들이 분분하다. 쓰레기 집에 관한 현재까지의 큰 논점은 ‘개인의 노력 부족 문제라기 보단 사회가 이를 보듬어야 한다.’이다. 필자도 어느정도는 동의 하지만, 그 글들이 한국의 근본적 현안 문제를 해결하는 실마리를 제공하는것을 넘어, 장기적 방향 제시까지 닿기엔 많이 모자라 보인다. 마치 디자인과 대학원생이 생에 처음으로 KCI 논문을 심사받으려 제출하며, 도출한 결론부와 유사하다. 이러저러 문제가 많으니 결론은 “정부의 노력이 필요하다!”고, 그러나 그렇게 제안한들 세상은 변하지 않는다. 미래의 석사와 박사들이 정부의 구체적 정책방안과 행동강령을 논거에 따라 근거 있게 제시 도출 해도 통과가 될까 말까다. ^^.
필자도 그리 대단한 사람은 아니라 결론까진 못내겠고, 여기 사회적 논의에 하나의 작은 의견을 더하고자 한다.
한국의 주거 공간 가격과 쓰레기 처리 비용은 결코 싸지 않다. 그러나 버리는 방법은 버리는 사람의 입장에 따라 너무 어렵거나, 비싸거나, 자신이 처한 사회적 상황에 따라 엄청나게 복잡하여, 때론 돈벌어 먹고 사는 문제보다 더 어렵게 느껴지기조차 한다는 문제이다.
전술했듯, 필자는 ‘그들을 세심하게 돌봐주지 못한, 현재 사회가 문제다.’ 라는 매우 무책임한 이유 제시를 하려는 것이 아니다. 너무나 당연하게 여기고 있는 우리의 사회 인프라 시스템이 노인 고독사와 청년 고립 문제의 원인을 하나 더 제공하는건 아닐까? 하는 의문을 제기하는 것이다. 다음은 필자의 이야기이다.
- 90년대 대학시절로 잠시 가자…
- 대학시절 지방에서 상경하여 1년간 기숙사에서 생활하였고, 건축학도라면 반드시 밤에 작업을 해야 한다는 말도 안되는 분위기에 휩쓸려, 선후배 들과 홍대 앞의 반지하 작업실에서 많은 시간을 보냈다. 물론 선배들을 통해 많은 많은 지식과 노하우를 얻긴 하였지만, 건강을 잃었다.
- 당시 건축학과의 성비는 남95%, 여5% 정도 되었다. 그 당시의 20대 초반 남자? 밥이란걸 만들어 먹어 본 적도 없는 이가 다수였고, 방청소는 엄마가 해 주는걸로 생각하는 사람들이었던 듯 하다. 그리고 작업실에선 작업하고, 간단하게 라면이나 해 먹고, 서울 출신의 친구들은 작업실이 더럽거나 청소하기 힘들면, 서울에 있는 깨끗한 본가의 자기 방에 가서 자면 그만인 것이었다.
- 나는 지방이 집이라, 방학이 아니면 가기 힘들었고, 직주를 분리할 형편도 못되었다. 작업실이 집이자 작업 공간이었고, 공간을 서울 친구들과 나누어서 써야 생활이 가능했다. 그래서 나에게 작업 및 삶의 터전인 작업실은 청소 상태가 매우 중요했다. 물론 대충 살아 봤다. 아침은 굶고, 점심은 800원짜리 학식, 저녁은 친구들과 계란찜에 소주. 이렇게 좀 지났더니 십이지장에 궤양이 생겼고, 약을 석날 넘게 먹어도 잘 낫지 않았다.
- 약 4개월 정도 계속되는 학기를 마치고 본가에 내려가면 어머니가 거의 밥을 하루에 거의 다섯 끼를 해 주셨고, 한달만에 10Kg정도 살이 붙고, 방학이 지나, 또 다시 지옥 쓰레기장 같은 작업실로 상경해서, 거기서 작업과 생활을 시작하면 1주일 만에 즉시 10Kg이 줄었다.
- 지금도 생생한 장면이 있다. 당시 내 작업실은 남자 선배 2명, 작업실비도 안내고 빌붙어 있는 남자 선배 1명, 총무인 나(남)로 구성된 지하1층의 공간이었다. 지하라 당연히 환기 따윈 출입문 외에 거의 안되었다. 곧 개강이라 상경 직후, 작업실에 들어가니 담배 연기가 자욱했다. 안개 속엔 웬 모르는 여자가 미니스커트를 입고 담배를 입에 물고 컴퓨터 책상에 다리를 올리고 날 쳐다본다. 황당하단 눈빛으로 “누구세요?” 이런다.
- 작업실 바닥은 신발을 벗는 공간부터 안쪽의 방까지 길쭉한 편이었는데, 바닥엔 먹다 남은 사발면이 가득 차 있어, 까치발로 빈 곳을 비집고 조심조심 피해야만, 겨우 넘어 갈 수 있는 수준으로 깔려 있었다. 당연히 사발면 안에는 국물들이 들어있거나 말라 있거나 곰팡이가 펴 있었다. 그 더러운 사발면 용기에 담배 꽁초는 몇개씩 꼭 같이 있음을 충분히 독자들도 예상 할 것이라 믿는다.
- 내가 대답한다. “그러는 너는 누구세요?, 내가 작업실 주인인데?” ^^a. 그녀는 그나마 놀라는 척 하며 다리를 내린다. 돈 안내는 그 선배의 여친이란다. 그래서 나는 즉시 휴대폰을 꺼내 들고 그 선배를 포함하여 모두 호출을 하였다. “선배고 뭐고 다 필요 없고, 모두 다 즉시 집합!” 물론 전화 한다고 다 오는건 아니지만. 모이는 대로 같이 청소를 시작했다.
- 청소 프로세스의 첫 시작은 한국. 90년대 중반이었음에도 불구하고, 종량제 봉투였다. 그 당시에도 매우 비쌌다. 100리터 빈봉투가 최소 5,000원 이상이었던것 같고, 된장국 정식이 3,500원 정도였던 기억이다. 지금으로 보면 100리터 봉투(사실 별로 크지도 않다) 하나에 거의 17,000원 정도?
- 선배와 선배 여친에게 돈을 주며 봉투를 사오라고 시키고 바닥에 모든 쓰레기를 국물과 음식과 담배꽁초를 분리하여 봉투에 때려 박았다. 내기억에 100리터 5장 정도 사용했던 것 같다. 전기밥통을 여니 푸른곰팡이의 분진이 ‘팍’ 하고 튀어 나온다.
- 늘 청결하신 여러분은 잘 모르겠지만 밥을 해서 먹고 좀 남은걸 그냥 두면 며칠 안에 먼저 좀 상해서 신맛이 난다. 이걸 ‘밥이 쉬었다.’ ‘상했다’ 등으로 말한다.
- 그대로 계속 두면 당연히 곰팡이의 일종이겟지만 흰색포자와 털 등이 자라 나고, 좀 더 있으면 어두운 곰팡이로 바뀌며, 달이 넘어가면 거의 습기도 사라지고 푸른 곰팡이가 최우의 승자가 된다. 이녀석은 건드리면 분진처럼 퍼지며, 당연히 폐로 들어가면 몸에 해롭다.
- 이정도 수준이면 그냥 쓰레기통에 밥통을 쳐 넣어 버리는게 청소하는 입장에선 빠르다. 그러나 누군가 선배가 가져온 비싼 전자제품을 그냥 버릴수는 없고, 게다가 전자제품을 버리려면 다시 컴퓨터를 켜고 얼마짜리 스티커를 버려야 하는지 검색해야 하고, 그러려면 또 한명은 일을 안하고 죽치고 앉아 담배를 입에 문다.
- 결국 내가 밥통을 수세미로 설거지 한다. 30분간 씻어도 곰팡이 냄새가 없어지지 않는다. 오늘 상경한 내가 마스크 따위 가지고 왔을리도 없고, 고무장갑도 없었다. 두세명이서 4시간 가량 청소를 진행했고, 그나마 사람 사는곳 처럼 되었다.
- 돈도 없어서 짜장면 시켜 먹고 싶으나 쌀을 사와서 밥을 해 먹어야 한다. ㅡ.ㅡ. 밥에선 곰팡이 냄새가 났다. 모든 썩은 반찬, 계란, 김치 따위는 청소시에 다 버렸고, 냉장고는 전원을 내리고 욕실로 들고가서 거의 냉장고 안에다 물을 뿌리는 방식으로 청소하고 세제로 닦고 다시 닦아 낸다. 내가 상경하며 경상도에서 버스로 이고 지고 들고온 새 김치, 고추장 조금으로 밥을 먹는다. 아! 대청소의 난리에도 살아남은, 유통기한 한달도 안남은 스팸이라도 있으면 매우 행복하다.
글을 적으면서 나도 느끼는 바이지만… 그 집이 그냥 나 혼자 쓰는 원룸이었다면? 내가 난리치고 소리를 질러도. 그들이 미니스커트를 입고 같이 양손을 걷어 부치고. 같이 청소를 할 수 있을 정도로 인간적 관계가 아니었다면? 어땠을까?
나도 어렵사리 서울에 있는 대학에 합격하여 상경을 했지만, 만일 내가 시골에서 혼자 올라와서 과제 제출할때 마다 F를 받고, 여자 선배에게 성추행을 당하고, 과대표는 커녕 친구들과 말도 섞지 못할정도로 자존감이 없어졌다면? 쓰레기 봉투 살 돈도 없고, 음식물 쓰레기는 어떻게 버려야 하는지도 모르고, 전자제품은 어떻게 처리해야 하는지도 모르는.. 처음 자취하는 23세 경상도 출신 외동아들 남자라면?
아니다… 생각을 바꿔보자. 그럼 한달 가까이 지하 골방에서 사발면만 쳐먹고, 담배꽁초 가득차게 버려놓고, 방을 걸어 다닐 수도 없게, 꽁초 국물 남은 사발면 지뢰를 가득차게 매설해 놓은 선배 커플들은?
약 30년이 지난 지금. 사실 내 생각은 명료하다. 그건 그냥 게으른거다. 남에게 피해를 주는걸 부끄러워 하지 않는거다.
이후엔 나 혼자 살아 보기도 했는데, 아무리 혼자서 아파서 죽을것 같은 상황에서도 사발면으로 바닥을 도배한 적은 없다. 담배를 피워도 재떨이는 항상 어느 정도 수준이 되면 정리했고, 침대에서 피우진 않았다. 그냥 쓰레기집을 만드는 주인은 그냥 게으른 거다. 위생 개념도 없는 것이다. 아무리 생생한 20대라도 몸을 막 굴리면 금방 망가지는… 몸뚱아리는 그저 생명 깃든 기계란 개념도 없는 것이다. 당시 그 선배는 4년제 학교를 6년간 다녔고, 그나마 어떻게 겨우 졸업하게 되었어도 졸업식조차 안갔고, 졸업장도 받으러 가질 않아서, 과대표였고 이미 대학원생이었던 내가 가져다 줬었던 기억이다.
- 다시 2000년대의 과거로..
- 30대가 되어 세월이 흘러 가정을 이루고 아이까지 생겼고, 나름 대기업을 약 5년정도 다녔다. 나름 우리나라에서 가장 큰 건축 설계 회사에서 공모전에, 현상에, 턴키에 거의 6개월간 집에 못가고 일한적도 있고, 밤 12시 퇴근에 1시간운전 귀가. 좀 자고, 집에서 다시 5:30 출발에 한시간 운전해서 7시까지 출근(6:30분 출발하면 차가 밀려서 8시까지 도착 할 수가 없다. 삼성 계열은 8시 출근이었다. 원칙은 5시 퇴근인데, 한번도 5시에 퇴근해 본적은 없다.).
- 어쩌다가 조기 퇴근이 가능하면, 직원들과 꼭 회식이 잡힌다. 이럴 때 참석하지 않으면 업무의 성과 어필이 전~혀 안된다. 그사이 무럭무럭 자란 큰딸은 내 얼굴을 거의 못 알아볼 지경이었다. 작은 쇼핑몰을 하나 운영하던 옆집 부부는 우리집에 놀러와서. 큰아이를 안아 들고, 큰애는 꺄르르 하고 웃었지만, 내가 안아 들면 그 즉시 울었다.
- 어느날… 옆~옆에 앉은 연봉이 1억정도 되는 차장님이 토요일 회사로 출근하여, 책상엔 ‘미안합니다. 뒷정리를 부탁합니다.’ 라고 메모지에 적어두고, 회사 화장실에서 넥타이로 목을…메었다.
- 이후 1년 가까이 지나서 나는 회사를 관두고, 야심차게 인터넷 쇼핑몰 사업에 뛰어 들었다. 지마켓 등이 없던 시절이라 매출도, 수입도 나쁘지 않았다. 아참. 이게 아니다. 내가 과거지사 고생했다는게 중한게 아니고, 회사를 관두고 그 담날의 쓰레기 이야기가 중하다.
- 나는 회사를 관두고 집에서 재택 근무를 시작했다. 첫날이었다. 집이 너무 더럽고 쓰레기들이 많고, 다 망가진 유모차도 있고 하여, 백수? 사장? 첫날부터 청소를 시작했다. 역시 옜날 버릇이 나왔다. 청소를 하자고 하면 와이프는 또 새로운 쓰레기를 들여다 보고 있고, 쓰레기를 더 만들고 있었다. 뭔갈 찾아보거나, 갑자기 나타난 큰아이의 배냇저고리를 쳐다보고 있었다.나는 일을 빨리 처리하기 위해 백리터 쓰레기 봉투를 몇장 사와서, 다 때려 담고 그냥 버렸다. 왜냐면 그 방식으로 버리는게 가장 비싸기 때문이다. 비싸게 버리면 적어도 이후의 문제는 적을것이란 생각 때문이었다. 그 사이 우리나라의 쓰레기 버리는 시스템이 얼마나 미친듯이 정교하게 변한지는 나는 꿈도 못 꾼 상황이었다.
- 다음날엔 집에 아침부터 경비아저씨가 화난 모습으로 들이닥쳤다. “이 유모차 쓰레기 때문에 누가 버렸는지 찾느라 아파트 전체 동을 다 돌아 다녔어요!” 그분이 씩씩대며 이쓰레기가 이집에서 버린것 맞냐고 따져 물었다. 보니 내 쓰레기라 당연히 인정하고 무슨 문제라도 있는지 물었다. 이러면 안된다고 어쩌고 저쩌고 화가 가득하며 말이 매우매우 많았다. 그래서 일단은 너무 놀라 미안하다고 말씀드렸고, 계속 듣다 보니 결국엔 돈을 달라는 말이었다. 현금을 얼마 정도 드렸더니 순순히 가신다. 그러면서 “이것 내가 다 꺼내서 분리하고 다시 담아야 된다고~~” 하며 툴툴대셨다.
- 이 아파트에서 이사 갈 수도 없고 하여, 그 담날에 담배를 한보루 사 들고 그 경비 아저씨를 찾았다. 다시한번 죄송하다고 말씀드렸더니, 쓰레기 버리는 법에 대해 일장 연설을 하신다. 들어도 들어도 전혀 알 수 없었지만 여전히 중요 정보이긴 했다. ^^. 그담부턴 내가 쓰레기를 들고 나가면 아저씨가 뛰어 오셔서 받아 가신다. 물론 나도 나름대로 최선을 다해 잘 정리(?)해서 버리긴 했다.
지금은 지천명이 되었어도. 난 여전히 쓰레기 버리는게 무섭다. 이런게 트라우마 인가? 나의 잠재의식 속에, 갓 사업을 시작한 병아리 시절 경험에… 경비원의 갑질에, 트라우마가 생겨서 히끼꼬모리?
농담이 아니라. 내가 뭔가 갑자기 범법자가 되거나, 갑자기 집에 날아올지 모를 벌금 청구서가 두렵다… 뉴스에선 과일 껍질을 종량제 봉투에 넣었다가 벌금이 30만원이 나왔다는 둥의 기사들이 쏟아 진다. 지자체 따라 다 다르고, 오늘은 맞고 내일은 틀린 조례가 넘쳐 난다.
그나마 얼마 전까진 전자 제품은 다들 알게 모르게 누군가가 알아서 가져가서 재활용이든 고치든 하는 사람들이 있었지만, 어느 순간 모니터 하나 버려도 딱지를 5,000원 짜리를 붙여야 하고, 그러다가 다시 무료로 전자 제품을 버리는 주머니를 달아 놓곤 하더니, 다시 없어졌다. 이건 쓰레기 버릴 때 마다 고시 수준의 공부를 해야 한다.
PET음료수 뚜겅을 닫아서 버려라, 열어서 버려라, 닫아서 공기 빼고 눌러서 버려라, 투명한 PET는 따로 모아라, 세척해서 버려라, 외부 포장 뜯고 버려라, 우리껀 외부 포장이 아예 없다 등등 플라스틱 물병 하나 버리는데도 오만상 복잡하고, 유리 음료 병 하나 버리는데는 진짜 미친듯이 복잡하다. 입 닿는 부분이 중요하니 뚜껑 닫아서 버려라, 어차피 깨서 재활용 하니 색깔만 맞춰라, 진로에서 새로 만든 푸른색의 투명 레트로 병이 새로 나와서, 소주 업계의 불문률인 병 통일을 깼고, 벌금을 내야 할지도 모르지만… 매출이 20% 이상 증가했다는둥…
가구를 하나 버리려면? 크기에 맞춰서 인터넷에 접속해서 등록하고, 수거일 예약하고, 등록번호 출력해서 붙여 놓아야 하고, 편의점에서 쓰레기 버리는 딱지 사오면, 그 딱지만 누가 훔쳐 갈까봐 잘 지켜 보고 있어야 하고. 경비 아저씨들은 그 딱지를 잘 떼고 가구를 잘 쪼개서 버리고, 나처럼 물정 모르는 사람이 난감해 하고 있으면, 본인들한테 얼마를 내면 알아서 다 해준다고 하며 그간 잘 모아둔 딱지로 자금 세탁(?) 재활용 한다. 그분들은 그게 원래 자신의 업무이고 그 대가로 월급을 받고 있는 건데 말이다.
그래서 뭐든 들고 나가면 일단 누군가 튀어 나와서 인상부터 쓴다. 물건을 버리든 말든 무언가를 들고 나가는것 자체가 스트레스로 느껴진다. 예전 대기업 다닐땐… ㅎㅎ… 그냥 디자인만 열심히 잘 하면, 청소따위 쓰레기 따위, 모형 만들다 생긴 유해 폐기물 따위는 누군가가 다 알아서 저절로 해결해 주었던 것 같다. 그 누군가에게 지금 감사드려서 무슨 소용이 있으랴 만은… 감사한 마음이다.
4. 해결책은?
- 교육과 훈련 – 청소는 매일 하는 것이다. 미성년 때부터 버릇처럼 청소하게 훈련한다. 학교에서도 학생이 청소하도록 지도한다. 학생이 사용한 화장실은 학생이 치운다. 물론 기본적인 위생 상태 확보를 위해 벽면 타입의 변기는 기본이고, 코스트코 같이 기능 최우선 주의로, 아무것도 없고 물 마음대로 뿌려 청소 할 수 있는 위생공간을 제공한다. 로봇청소기가 청소도 한다. 자동 물뿌림으로 청소도 한다. 그러나 최종 검수는 학생이 직접 하도록 하여, 학생들이 휴지 등으로 장난치면 그걸 직접 치워야 한다는 개념을 교육한다.
- 사회 구성원으로서의 시민의식 고양 – 남에게 피해 주지 말기는 사회인으로서 같은 인간으로, 시민으로 대우 할 수 있는 기본적 조건 이다. 공동의 룰을 지키지 않으면 언제든 시민 자격이 박탈 될 수 있음을 알게 한다. 개인의 자유를 보장하기 위한 행동의 특정 정도를 넘어서면 언제든 공권력이 개입될 수 있다. 예를 들면, 요즘 부쩍 늘어난 길가의 개똥은 개 혼자 와서 누고 간게 아니다. 개주인이 자신의 개가 싸고 있는걸 뻔히 보고도, 그걸 비닐봉지로 잡으면 느껴지는 뜨듯함의 쾌감(?)이 싫어서.. 다시 말해.. 그냥 치우기 싫어서 방치한 것이다. 개보다 못한 견주인 것이다. 보통의 개는 지가 볼일 본건 조금이라도 덮으려고 시늉은 한다. 그럼 어떻게 처리? 강력한 벌금이 답이다. 한번 실수로 벌금 200정도 맞으면 개똥은 즉시 없어진다. (대한민국에는 약 546만 마리의 반려견과 217만 마리의 반려묘가 있는 것으로 추정 하는데, 하루에 한번씩만 싸도 546만 장의 비닐봉지와, 217만X100ml의 모래나 두부(?) 등이 소요된다.)
- 깨달음을 얻을때 까지 그냥 두기 – 교육을 통해 위생 및 감염 등에 대한 간접 경험을 주입으로 개화가 되면 다행이고, 안되는 경우는 별수 없이 그냥 둔다. 본인 몸이 썩어 본인이 느낄때 까지 그냥 두기. 물론 주변 집에서 냄새가 나거나 하여 발각되면 즉시 사회에서 격리, 공권력이 청소해 주고 청소 요금 실비로 정산, 사회 복무로 구상권 청구 처리.
- 버릴 수 있는 자유 부여 – 기본적으로 좀 숨좀 쉬고 쉽게 쉽게 버릴 수 있도록, 단순화, 매번 자주 발생하는 제도 변경 지양. 지구를 아낀다고, 재활용 한다고, 금속을, 옷을, 프라스틱을, 종이를, 나무를, 음식물 쓰레기를 그렇게 깨끗하게 씻고 접고 정리하고, 스티커 제거하고 버려도 우리나라의 재활용율은 15% 수준이고, 종말 집하장에서 다시 하나로 합쳐져서 매립 또는 소각 에너지화4) 된다. 더욱 재미 있는 것은 공간의 가격이 여러분이 아까워 하는 대부분의 물건보다 훨씬 비싸다는 것이다. ^_^.
- 2017년 필자가 대학 학보에 기고한 글에 따르면 1㎥(가로세로높이 1미터)의 공간 가격은 서울 1년당 16만, 강남 23만, 경기 10만원이고, 소유하려면 서울 239만, 강남 472만, 경기 128만원 이었다. 그리고 2025년이 된 지금 서울의 아파트 가격은 50% 상승했다.

결론.
좁은 나라에서 모여 살면서, 남에게 피해를 최소화 하기 위해 노력해 주시고, 나를 포함하여 다들 청소 좀 합시다. 말로만 지구 환경 보호 외치지 말고, 청소하고 닦아서 잘 활용하면, 철근콘크리트 건물의 공간도 100년 이상 사용이 가능합니다. ^_^.
2025.08.02. Jaee.net 주인장 작성. 저작권 있음. 원문의 링크만 공유 가능. AI 크롤링 및 무단 요약 활용 금지.
각주.
- 서울신문. 2021년 기사. 손지민, 김가현. https://m.seoul.co.kr/news/plan/house1/2021/10/04/20211004008001?cp=seoul
- ‘전문적 검증을 거친 기사‘ 라고 칭하였으나, 필자는 정말이지 요즘엔 잘 모르겠다. 메이져 언론사의 기사나 방송을 보면 그 편향성을 대놓고 알 수 있을 정도고, 클릭을 유도하기 위해 기사의 헤드라인이 거의 다 물음표로 끝난다. 헤드라인만 봐도 내용을 알 수 있게 해주는 정직한 신문은 대체 어디로 다 사라 진걸까? ^^a. 양산형 글을 작성하는 무늬만 기자(소수이길 빈다.)는 거대한 이익집단에 소속된 생각없는 부속같아 보인다. 이제 언론이란건 권력을 견제하는 수단이라기 보다, 조회수가 많으면 돈을 벌고, 영향력을 행사하려는 권력추종 집단의 대세에 빠르게 편승하려는, 원칙과 신념 따위 개나 줘 버린, 미디어 활용의 이익 집단이 아닐까? 믿을 만 한 매체 집단, 믿을 만한 기자, 팩트와 국가·국민의 안녕과 행복을 위해 진심 어린 글을 다듬고 또 다듬는 ‘현자‘가 그립다.
- 커뮤니티 의견의 경우 익명으로 자유 토론 또는 단답형의 글들이 많고 정말 아무 생각 없는 글도 많지만, 늘 어디든 현자는 있고, 좋은 의견과 글도 때론 있다. 교육에 대한 철학은 세상 어떤 부모라도 조금씩은 다를 것이지만, 변하지 않는 것 중의 하나는 교육과 훈육이 필요한 어린 시절은 누구에게나 있다는 것이다. 이런 시기를 놓지면 흔한 말로 ‘사람 고쳐 쓰는것 아니다.’ 가 될 수도 있다. 만약 부모의 훈육, 양육, 교육, 예절, 경로, 사회화, 타인에 대한 존중, 협조, 타협, 협동 등의 개념이 없다면, 학교란건 전 세계에서 이미 사라 졌어야 맞는 것이겠다.
- 재활용률은 기준에 따라 매우 다르게 해석된다. 다만 아래 글에 따르면 10% 수준이다.
- https://www.edaily.co.kr/News/Read?newsId=01161126632456840&mediaCodeNo=257
- 통계생산 주체는 각기 다르지만 한국은 70%, 유럽은 34.5%, 전 세계는 9%가 통용되고 있다. 플라스틱 통계를 비롯해 폐기물 통계는 세계적으로 정해진 기준없이 발표되는 대로 인용되고 있다는 것이 관련업계의 전언이다.
- 한국이 분리수거 선진국이라서?
- 실제 전문가들이 추정하는 우리나라 플라스틱 재활용 비율은 10%대로 파악된다.
- 한국환경연구원(KEI)이 주요 열가소성 합성수지 8종을 대상으로 국내 플라스틱 물질흐름분석을 실시한 결과에 따르면, 2017년 기준 폐플라스틱 770만t중 18%(141만t)가 물질 재활용된 것으로 추정됐다. 소각이 어려운 열경화성 폐플라스틱까지 확대할 경우, 실제 우리나라의 플라스틱 재활용률은 이를 훨씬 하회할 것으로 예상된다.
- 재활용률 70%의 상당부분은 소각 시 발생하는 열을 에너지화한 ‘에너지 회수’가 차지한다. 에너지 회수기업은 재활용 기업으로 등록된 탓에 재활용 집계로 잡히는 것이다.
신한 은행 SOL 아파트 관리비 자동이체 신청
직장에서 급여를 받는 은행이 신한은행이라 주거래 은행으로 사용하고 있고, 세금 내느라 갑자기 목돈이 필요하여 신용 대출을 소액 이용하고 있다. 금리 산정 내역에 보면 우대금리라는것들이 있는데, 급여이체 0.2%, 신용카드 0.1%, 전자금융 0.1%, 예적금 0.1%로 하여 총 우대금리 0.5%를 적용받고 있다. 여기에 아파트나 상가의 관리비를 자동이체 하면 0.1%가 더 우대 되는데, 문제는 이 Sol 앱에서 우리 아파트 조회가 불가하여 등록을 몇년째 못하고 있다는 것이다.



어떤 블로그 글(https://blog.naver.com/bonitac/222831055474)에 “무조건 전화해서 확인하는게 최고~”. 라고 하여. 일단 우리 아파트가 신한은행과 계약이 되어 있는지 확인부터 할 겸 하여 전화를 했다. 수많은 ARS, 똥멍청이 AI의 난관을 통과하여 사람과 통화에 성공. 조회해 보시더니 계약되어 있다고 확인해 주시고, 같이 화면을 보면서 뭘 넣고 지우고 하라고 알려 주셔서, 등록에 성공하였다.
그간. 보라현대모닝사이드, 현대모닝사이드2차, 보라, 현대모닝, 현대모닝사이드, 등 몇년인지도 모를만큼 검색을 했지만 실패했었는데, 원인은. 앱을 바보같이 만든것이었다. 개발자는 사실 잘 하고싶어서. 기본적인 고객정보를 소재지에 기본값으로 입력해 주었지만. 사용자는 이렇게 들어가 있으니, 일부러 지우고 검색을 하지는 않게 되는 상황이었던 것이다. 따라서. 그냥 비워 놓기만 해도 자동이체 가입자가 늘어날 것으로 보인다. ^_^…



검색결과가 나온다. 자신의 아파트를 클릭하고, 동입력, 호수 입력 하면 자동이체 신청 완료.
이제 그간 카드 결제하던 아파트 관리비가 자동이체로 되었으니, 아주 작지만 우대금리를 더 적용받을것 같다.
다만 필자는 신용카드를 쓰지 않아서 관리비 이체에 사용 실적을 의존 중이었는데, 애들 학원비 등을 카드로 결제 한다든가, 간단한 식대, 주유 등을 카드로 사용하여, 실적 유지(1개월 16.6천)만 조금 신경 써 주면 될 것 같다. ^^
실적조건은 다음과 같다.
| 신한카드(신용_3개월50만원) | 0.1% | 해당 0.1% |
| 3개월내(급여50만원/마이샵케어) | 0.2% | 해당 0.2% |
| 전자금융(SOL/인뱅/폰뱅) | 0.1% | 해당 0.1% |
| 적금/청약/연금신탁月10만원이상 | 0.1% | 해당 0.1% |
기흥호수 기흥수상골프연습장
Gemini에게 기흥 호수에서 내가 만든 배 타도 되냐고 물었더니, 안된다고 하더라. 그럼 물에다 골프공은 쳐도 되냐고 물었더니 안된다더라. 그런데 물에다 공치는 골프연습장은 왜 괜찮냐고 물었더니. 다음과 같이 답한다.
https://g.co/gemini/share/10eac0d7ce24




문의하신 기흥호수의 수상 골프 연습장은 현재 논란이 되고 있으며, 더 이상 ‘괜찮은’ 상황이 아닙니다.
과거에는 한국농어촌공사로부터 정식으로 수면 사용 허가를 받아 운영되어 왔습니다. 농어촌공사는 농업용 저수지의 목적 외 사용 허가 사업의 일환으로 일정 기간 동안 민간 업체에 임대해 주는 방식으로 운영을 허용해왔습니다. 이 과정에서 골프공 수거 등의 환경 관리 대책이 있었을 것으로 추정됩니다.
하지만 현재는 다음과 같은 상황입니다.
- 계약 종료 및 논란: 기흥호수 수상 골프 연습장은 한국농어촌공사와 맺었던 수면 사용 허가 기간이 2024년 7월 말을 기점으로 종료되었습니다. 농어촌공사는 목적 외 사용 허가 사업 지침상 총 임대차 계약 기간이 10년을 초과할 수 없다는 규정과, 기흥호수 공원화 사업에 따른 지역 주민들의 “기흥호수를 시민의 품으로 돌려달라”는 요구를 반영하여 계약 연장을 거부했습니다.
- 행정심판 및 법적 분쟁: 골프 연습장 운영 업체는 계약 종료에 불복하여 행정심판을 청구한 상태이며, 필요하다면 행정소송까지 불사하겠다는 입장입니다.
- 용인시의 행정 제재: 용인시는 해당 골프 연습장에 대해 ‘건축법 위반’ 등 행정 제재를 시작했습니다.
- 지속적인 환경 및 시민 불편 논란: 그동안에도 시민단체와 지역 주민들은 상수원 보호구역인 기흥호수의 수질 오염 문제, 골프공으로 인한 환경 훼손 우려, 그리고 호수 둘레길 단절로 인한 시민 불편 등을 이유로 수상 골프 연습장의 철거를 지속적으로 요구해왔습니다.
결론적으로, 예전에는 ‘허가를 받아 운영되었던’ 시설이었지만, 현재는 허가 기간이 만료되어 불법적으로 운영되고 있는 상태이며, 법적 분쟁과 지자체의 제재를 받고 있는 상황입니다. 따라서 개인의 배 운행이나 골프공 치는 행위가 불법인 것과 마찬가지로, 이 수상 골프 연습장도 더 이상 합법적인 시설로 간주되지 않습니다.
추가 검색 결과로. 기흥호수의 상수원보호구역 지정은 오래전에 해제되었다고 한다. 중앙일보 https://www.joongang.co.kr 1992.7.13. 용인 기흥면 화성 동탄면 광주 오포면 상수원 보호구역 해제
2025.7.27. Jaee.net. 작성.
관련 이전 작성 글 더 보기 용설지와 기흥호수(신갈저수지) 2023-07-29 https://blog.jaee.net/
블랜더 물리 실험
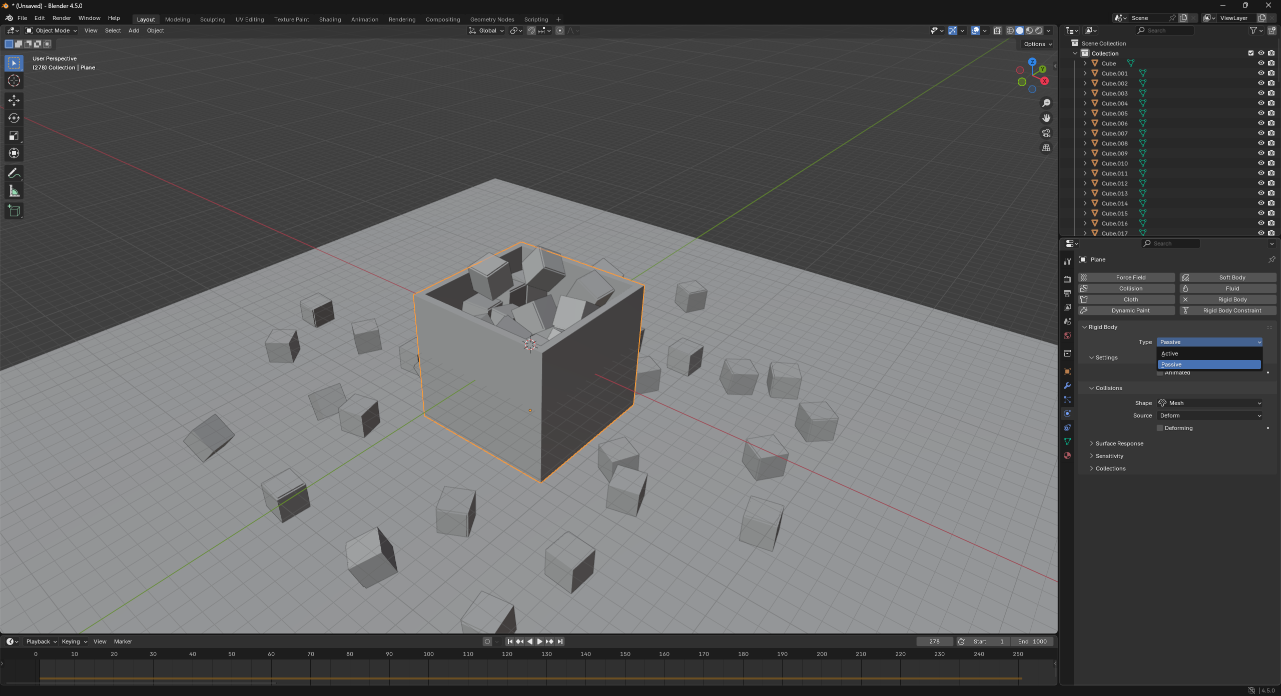
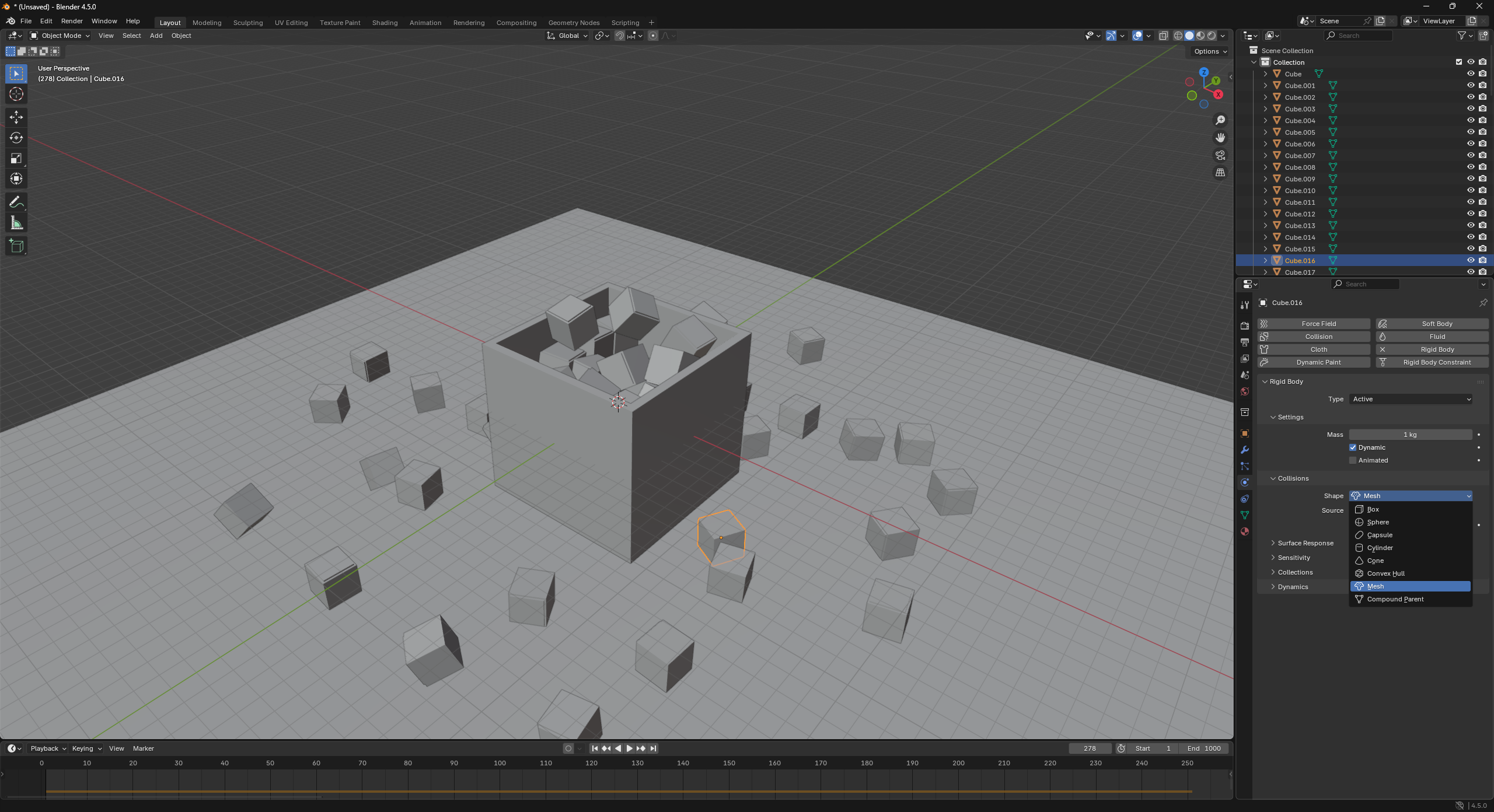
블랜더 Blender 중력 부여로 간단한 적재 실험, 또는 구조체 안정성 테스트 등이 가능할듯 하다. ^_^
작업은 매우 간단하다. 먼저. 개체를 만들고. 오른쪽의 피직스탭 선택 후 안움직일 녀석은 Passive. 중력에 영향을 받아 움직일 녀석은 Active. 선택.

부딧힐땐 결국 매시 형태대로 튕겨야 할테니. 모든 개체는 매쉬로 충돌 설정.

이후 스페이스 바(하단의 플레이 삼각버튼) 누르면 실험 시작.
왜 그냥 여기까지만 하고 관두지 못할까. ^^. 컴퓨터가 버벅대고, 또 새로운 시스템과 비됴 카드를 구매하고 싶어 진다. ^^



WordPress Plug-in auto-upload-images
https://wordpress.com/plugins/auto-upload-images
제로보드에서 워드프레스로 데이터 이전을 위해 오랜기간 시간낭비를 하고, 모든 글을 워드프레스로 복사했다. 그러나 계속 문제가 되는것이, 첨부된 이미지가 워드프레스의 미디어 라이브러리에 포함된 형태가 아니라, 제로보드는 유지한 채 제로보드의 이미지 파일 저장구조를 유지 한채. 글만 가져오고 이미지는 ../zeroxe/aaa.jpg 등으로 끌어오는 방식으로 거의 10년쯤 유지 한듯 하다.
마침 ai와 대화 중. 추천한 플러그인을 사용해 보았다. 오~~~ 한번에 해결되어 모든 끌어온 이미지를 워드프레스의 라이브러리에 업로드 후 변경된 이미지 링크를 자동변환해 준다.
사용법도 간단하다. 설치 후. 모든 글을 벌크(제로보드에서 억지로 링크로 끌어온 이미지를 포함한 전체 글이 약 4000개였고, 한번에 150개 벌크 선택으로 여러번 해 주었다.)로 선택하고 에디트 눌러 준 후 업데이트 버튼 눌러주면, 관련 링크 이미지를 미디어 라이브러리로 업로드 해 주고 링크까지 변경되어 저장된다. 물론 이미지 업로드는 원 글이 생성된 시기로 해주는건 아니다. 그러나. 오… 이정도로 편리하고, 디비 망가질까봐 전전긍긍하는것보다야 백배 나은듯 하다. ^^ 땡큐 재미나이.

Google Gemini CLI
구글 재미나이 하고 종종 재미나게 놀고 있다. 질문도 하고, 여러 음료에 카페인이 얼마나 들어있나 정리도 해 보고, 그런데 할 때마다 이걸 기억하려면, 정리해서 엑셀에 적어도 복사 붙여 넣기는 해야 한다. 그런데, 만약 이녀석이 파일까지 만들어 준다면? ^^
이런 호기심에서 시작하여 오늘은 내 컴퓨터의 터미널에서 구동하며 파일 생성, 삭제 기능까지 있는 인공지능을 한번 시도해 보았다. 인공지능이 코딩을 해 주면 파이선이나 자바스크립트 등으로 저장까지 자동화 되고, 사용자는 이를 실행만 하면 된다는 결론. 몇시간동안 혼자 재미나이 하고 티키타카 한 결과물을 정리해 보았다. 나름 컴퓨팅의 미래를 보는것 같기도 하고, 좀 무섭기도 하고…. 복잡한 느낌이다.
단번에 좋다 나쁘다 정리가 안되는 상황이고 하여. 여러분도 직접 한번 해 보실 수 있게 정리해 보았다. ^_^ 윈도우 기반 컴퓨터에서 아래 순서대로 따라 해보시면 된다.
- 노드 JS 설치 https://nodejs.org/ko/download

2. 윈도우 환경에서 터미널이나 파워쉘을 하나 열고 gemini 설치. (윈도우키+R키 누른 후 cmd 누른 후 엔터)
npm install -g @google/gemini-cli gemini

3. 에러 메세지가 나는 경우 웹의 gemini한테 물어보기 또는 아래 명령 실행 및 권한 부여
Set-ExecutionPolicy RemoteSigned

4. 잘 설치 되었고, 최신판 업데이트 하라 하여 나타난 명령 그대로 복사해서 실행. (필수 아님)

5. Gemini 실행. (gemini 타이핑 후 엔터), 이후 이것저것 설정인데 맘대로 엔터 하시고.

5.5 아래와 같은 오류가 나는 경우 npm uninstall -g @google/gemini-cli 명령으로 삭제, npm cache clean –force 명령으로 캐시 지우기, Gemini CLI 다시 설치: npm install -g @google/gemini-cli gemini 명령으로 재설치(커서키 ↑ 연타)

5.6 성공.

6. 구글 로그인 (별도의 크롬이나 창이 뜨면 로그인 하거나 api키 입력.

7. 상단 알림에 프로젝트 폴더를 하나 만든 후 거기에서 작업하라고 하여, 폴더를 하나 만들고 터미널을 해당 폴더에서 실행하고 gemini 실행.


8. 로그인 승인됨.

9. 실행 준비 완료. 이제부터 프롬프트 창에 입력하여 즉시 대화를 시도할 수 있는데, 귀여운 캐릭터 하나 만들어 달라고 함.

10. index.html, script.js, style.css 등을 만들고, 저장할 권한을 달라고 하여 허용함.html파일을 크롬으로 실행하니 아래와 같은 즉석 웹기반 프로그램을 하나 만들어 줌. 마우스 따라 눈이 왔다갔다함. 그런데, 눈알이 얼굴 밖으로 튀어나옴. 잔소리 좀 하니 다시 눈알이 흰자 안에서만 돌아 다님. ^^

11. 이번엔 내가 좋아하는 마이클 하임님의 가상현실의 철학적 의미. 1993. 저자가 직접 공개한 pdf 파일 책을 통으로 한글 번역해 보기로 함. pdf 파일을 작업폴더에 넣어주고. pdf 파일을 번역해서 txt로 만들어 달라고 하니, 즉시 만들어 주었음. 그러나 파일의 앞부분만 일부 번역하여 저장되었음. 왜그런지 물어보니, 너무 내용이 많아서 못한다고 함.

12. 아래와 같이 일부만 저장된 TXT파일은 읽기 좋게 줄바꿈과 띄어쓰기도 잘되어 있었음.

13. 그래서 내 컴퓨터에서 번역할 수 있는 프로그램을 만들어 달라고 함.

14. 파이선 기반 프로그램을 만들어준다고 파이선 설치하라고 하여 설치함.

15. 이후 파이선의 실행경로 path 지정 등의 문제를 해결하기 위해 리부팅 하라고 하여 그리 함. 그러나 리부팅하고 재실행 하였더니, 그간의 대화를 기억 못함. 그래서 아까 만들어 둔 프로젝트 폴더로 이동하여 py 파일 등을 알려주고, 번역 중이라고 이야기 함. 그랬더니 대략 알아듣고 계속 일을 진행함.

16. 이후 계속하라고 하니 알아서 진행 중.

17. 필요한 라이브러리 등을 자기가 알아서 설치하고 문제를 계속 해결함.

18. 여태 작업 과정은 gemini-2.5-pro모델로 진행을 한 모양인데, 1일 사용 가능한 토큰(? 대략 사용량으로 이해하면 됨)이 다 되어 결제하거나, API키 넣거나 저렴한 flash 모델로 진행하거나 하라고 함. 그래서 일단 빠르게 품질이 낮더라도 결과물을 보고자 하여 flash로 진행하라고 함.

19 진행중에 발생한 한글 엔코딩 문제 등을 Gemini 혼자서 씨름해 가며 해결을 함. 5분 넘게 소요됨.





20. 에러는 좀 있다고 하나 일단 txt파일이 모두 생성됨. 페이지 나눔도 안되어 있고 하여 보기가 좀 힘듦. 따라서 pdf로 정리해서 페이지 나누어서 만들어 달라고 함.

21. 나눔고딕체로 만들어 달라고 하니 나눔고딕체 ttf파일을 달라고 하여 프로젝트 디렉토리에 넣어주고 파일명을 알려줌.

22. 작업을 진행하며 자잘한 구문 문제들을 해결해 가며 작업을 진행함.




23. pdf 결과물이 저장됨. 번역 상태는 많이 부족하고, pdf의 정리 상태도 많이 부족하지만. 일단은 완료된 결과물이 도출됨.

24. 앞에서 진행되었던 pro모델로 번역한 결과물의 앞부분

25. 대량 처리 문제로, 끊어서 서버로 전송하는 자체 프로그램을 만든 후 txt파일 생성 결과, 정리가 덜 되어 있고 줄바꿈도 알아 보기 힘듦

26. 완성된 txt를 PDF로 정리 변환 flash모델로 지속 진행. 일일 사용 토큰이 40% 정도 사라짐. 최종 pdf 결과물은 아래와 같음.

27. 총평. 파일을 마음대로 핸들링 하고 실행할 수 있다는 것은, 웬만한 컴퓨터 작업을 다 할 수 있다는 것이므로, 무궁무진한 가능성을 볼 수 있었음. 다만, 인공지능 모델도 구글 서버로 보내서 결과물을 받는 것이 아닌, 자체 컴퓨팅 리소스를 무한으로 사용할 수 있는 상태로 진행하는 것이, 유의미한 결과물 도출에 중요할 것으로 생각됨. 물론 개인 피씨의 용량 문제로 로컬 설치 모델의 능력이 그리 높지 않음도 고려해야 겠지만, 능력 문제보다 단순 반복 대용량 작업을 통해 새로운 사업 구상이나 서비스 설계 등이 가능하려면, 구글 등의 서버에 의존해서는 처리 할 수 없도록 만들어 져 있는 것으로 보임.
결론은… 현재로서는 거의 가장 우수한 인공지능 프로그램이 내 컴퓨터의 로컬 파일을 제어할 수 있다는걸로 만족해야함.
끝.
KTX 8, 9번 좌석을 기억할것

시골 내려가는 길에 별생각 없이 KTX를 예매했다. 요금 조회 후에 결제를 했고 좌석 확인은 위에 보다시피 오른쪽 아래에 버튼이 있었으나 바쁜 관계로 그냥 넘어갔다.
아뿔사. 당도한 열차의 내자리 앞엔 건장한 젊은 청년 둘이 있었고, 의자를 최대한 세워도 무릎이 닿는다. 물론 두분은 최대한 의자를 눕혀놓고 엉덩이를 빼고 있는 상태이다. 난 최대한 의자를 세운 채 그냥 앉았다. 그러나 젊은분들과 무릎이 맞닿는다. 아… 불편…

아실지 모르겠으나 KTX는 의자의 등받이가 뒤로 눕는 방식이 아니라 엉덩이 쿠션이 전방으로 밀려 나오면서 등이 눕는 구조이다. 따라서 등받이를 눕히려면 무릎 공간이 점유된다.

두분은 주무시기 시작한다.

주무시는 청년들의 발이 점점 더 기어 나온다. 때마침 내 운동화는 공연때 쓰려고 모처럼 새로 장만한 흰 운동화. 자꾸차고 자국을 낸다. 아.–..
잠자는 대한민국의 위대한 일꾼들을 발로 찰수도 없고 하여. 있는대로 움츠리고 부동자세로 한시간이 지났다. 쥐가 나다못해 여기저기가 저린다. ㅠㅠ. 아직 한시간도 더 가야한다. 어쩌나. 점점 화가난다. ^^
직원이 지나가는데 불러서 물어 봤다.
나 “이자리는 요금이 같나요?”
직원 “5%할인됩니다.”
나 “아. 그렇군요. 할인은 감사합니다만. 제가 한시간째 다리를 못펴서 이자리는 좀 문제가 있어 보입니다.”
직원 “그럼 다른자리로 옮길 수 있습니다. 추가요금 1300원. 대전부터 경주까지만 추가요금 발생”
나 “오~~~감사합니다. 옮겨주세요”


내 1300원으로 앞의 두 청년도 다리쭉 뻗고 가시길. ^^
기억하자! KTX 8, 9번 좌석. 절대 금지!
평택시 청소년자유공간 포승점 문 열어…노래·댄스·게임까지
자문위원 자격으로 참여
기사 원문 링크. http://www.joongang.tv/news/articleView.html?idxno=145559
평택시 청소년자유공간 포승점 문 열어…노래·댄스·게임까지
- 김종대 기자 news3871@naver.com
- 승인 2025.06.17 18:20
청소년 활동 공간확장, 여울로에 조성
‘화~일 오전 11시~오후 8시까지 운영’

평택시 청소년을 위한 제5호 청소년자유공간이 17일 포승읍 여울로에 문을 열었다. 시는 “자유롭게 꿈꾸고, 함께 성장하는 공간”이라는 슬로건 아래 청소년들이 마음껏 활동할 수 있는 시설을 확충 중이다.
포승점은 청소년들이 노래하고 춤추며 게임을 즐기고 책을 읽거나 쉴 수 있는 다양한 공간으로 구성됐다. 이날 개소식에는 정장선 시장을 비롯해 평택시 관계자들과 지역 인사들이 함께 참석해 개소를 축하했다.
운영시간은 화요일부터 일요일까지 오전 11시부터 오후 8시까지이며, 법정공휴일은 휴무다. 시는 청소년의 자율적인 여가생활을 지원하기 위해 공간 조성을 지속 확대해 나간다는 방침이다.
정장선 시장은 “청소년들이 마음껏 꿈꾸고 도전할 수 있는 기반을 제공하겠다”고 밝혔다.
Tag
저작권자 © 중앙신문 무단전재 및 재배포 금지
봉사활동 참여
https://n.news.naver.com/article/382/0001195639
용인특례시, 돋보기안경·효도신발 지원부터 학교폭력 예방까지
입력2025.05.08. 오전 9:34

용인특례시(시장 이상일)가 지역 내 읍면동을 중심으로 취약계층 어르신들을 위한 맞춤형 복지 사업과 청소년 대상 학교폭력 예방 캠페인 등 다채로운 활동을 펼치며, 따뜻한 지역 공동체 조성에 적극적으로 나서고 있다.
●상현2동, 어르신 맞춤 돋보기안경 지원 협약 체결
수지구 상현2동 지역사회보장협의체는 지난 7일 ‘안경매니져 상현점’과 손잡고 취약계층 어르신들의 시력 개선을 위한 ‘맞춤 돋보기안경 지원사업’ 업무협약(MOU)을 체결했다. 이번 협약은 경제적인 어려움으로 안경 구입에 부담을 느끼는 어르신들에게 안경점에서 무료 시력 검사 후 맞춤형 돋보기를 지원하는 새로운 특화 사업이다.
지원 대상 어르신들은 협약 업체를 직접 방문해 시력 검사 서비스를 받고, 돋보기안경 제작 및 비용은 협의체와 업체의 협력을 통해 무상으로 제공된다. 협약 업체 대표는 “생활에 불편함을 겪는 어르신들에게 작은 도움이라도 드릴 수 있게 되어 기쁘다”며 적극적인 참여 의사를 밝혔다.
상현2동 관계자는 “따뜻한 나눔을 실천해주신 협력업체에 깊이 감사드리며, 앞으로도 지역 내 복지 사각지대를 해소할 수 있는 다양한 민관 협력 사업을 발굴해 나가겠다”고 전했다.
●포곡읍 행복마을관리소, 취약가구 대상 옷수선·집수리 등 돌봄 서비스 제공

처인구 포곡읍 행복마을관리소는 지난 4월, 관내 취약 가구를 대상으로 ‘간단 옷수선 및 돌봄 서비스’를 제공해 주민들의 생활 편의를 증진시켰다(옷 수선 서비스 모습). 사진제공|용인시
처인구 포곡읍 행복마을관리소는 지난 4월, 관내 취약 가구를 대상으로 ‘간단 옷수선 및 돌봄 서비스’를 제공해 주민들의 생활 편의를 증진시켰다. 35년 경력의 세탁소 운영 경험을 가진 행복마을관리소 지킴이의 재능 기부로 진행되는 이 사업은 옷 수선이 필요한 가정을 방문해 의류를 수거, 수선 후 다시 배달해주는 방식으로 운영된다.
뿐만 아니라, 옷수선 서비스와 함께 말벗 서비스, 전구 교체, 수도꼭지 수리, 방충망 설치 등 간단한 집수리 서비스까지 제공돼 취약 가구의 복합적인 생활 불편 해소에 기여하고 있다. 올해 1분기에만 총 134건의 서비스가 제공될 정도로 주민들의 호응이 높다.
포곡읍 행복마을관리소는 하반기부터 지역사회보장협의체와 연계해 서비스 지원 범위를 더욱 확대하고, 더 많은 홀로 어르신과 취약 계층 가구를 대상으로 맞춤형 돌봄 서비스를 제공할 계획이다. 포곡읍 주민이라면 누구나 평일 오전 9시부터 오후 4시까지 전화(031-6193-5564)로 서비스 신청이 가능하다.
●풍덕천1동, 어버이날 맞아 취약 어르신께 ‘꽃길만 걸어孝’ 효도 신발 전달

수지구 풍덕천1동 지역사회보장협의체는 어버이날을 기념해 지역 내 거동이 불편한 취약계층 홀몸 어르신 15명에게 맞춤형 효도 신발을 선물하는 ‘꽃길만 걸어孝’ 사업을 진행했다(효도신발 선물 모습). 사진제공|용인시
수지구 풍덕천1동 지역사회보장협의체는 어버이날을 기념해 지역 내 거동이 불편한 취약계층 홀몸 어르신 15명에게 맞춤형 효도 신발을 선물하는 ‘꽃길만 걸어孝’ 사업을 진행했다. 어르신들의 관절 건강을 세심하게 고려해 개별 발 사이즈를 측정하고, 맞춤 제작된 편안한 신발을 전달하며 따뜻한 마음을 전했다.
협의체 위원들은 정성껏 준비한 카네이션과 함께 효도 신발을 어르신 댁에 직접 방문하여 전달했다. 새 신발을 신어보신 어르신들은 곧바로 산책에 나서는 등 매우 기뻐하는 모습을 보였다.
김말선 풍덕천1동 지역사회보장협의체 위원장은 “이번 사업을 통해 어르신들이 더욱 건강하고 활기찬 일상을 보내시길 바란다”며 “앞으로도 어르신들의 삶의 질 향상에 실질적인 도움이 되는 다양한 복지 사업을 지속적으로 추진해 나가겠다”고 밝혔다.
●보라동, 청소년 대상 학교폭력 예방 및 친구사랑 캠페인 전개

기흥구 보라동은 지난 2일 오전, 보라고등학교 학생들을 대상으로 ‘학교폭력 예방 및 친구사랑 캠페인’을 실시했다(등교맞이 캠페인 모습). 사진제공|용인시
기흥구 보라동은 지난 2일 오전, 보라고등학교 학생들을 대상으로 ‘학교폭력 예방 및 친구사랑 캠페인’을 실시해 청소년들이 안전하고 행복한 학교생활을 할 수 있도록 지원했다. 이날 캠페인에는 보라동 청소년지도위원회 위원들과 보라고등학교 교직원, 보라동 행정복지센터 직원 등 20여 명이 함께 참여했다.
캠페인 참여자들은 등굣길 학생들에게 “내가 싫은 일은 친구도 싫어해”, “네 생각 잘 견뎌줘서 고마워” 등 학교폭력 근절과 생명 존중의 중요성을 담은 메시지가 적힌 팻말을 들고 적극적인 홍보 활동을 펼쳤다.
유영석 보라동 청소년지도위원장은 “청소년들이 행복한 보라동을 만들기 위해 앞으로도 학교폭력 예방 및 친구사랑 캠페인 활동을 꾸준히 이어갈 계획”이라고 밝혔다. 그러면서 “보라동은 앞으로도 청소년들의 눈높이에 맞는 다양한 정책과 활동을 지속적으로 확대해 나갈 예정”이라고 강조했다.
경기|장관섭·박병근 기자 localcb@donga.com
장관섭 스포츠동아 기자, 박병근 스포츠동아 기자
수원성 B/W






스승의날에 저는 또 배웁니다.
어느덧 멀티미디어디자인학과를 설립한지 5년차가 되었습니다.
입학한 학생들이 2번이나 졸업했고,
재학생 대표는 스승의날 감사의 편지를 써서 왔습니다.
그간 나의 제자들은 전국 및 세계 단위 디자인 공모전에서 최상위권의 상도 받았고, 재미나고 우수한 영상/그래픽 작품도 이젠 매 학기 마다 쏟아 집니다. ^_^
무엇보다 고마운건, 학생들이 나의 부족한 수업을 잘 경청하고, 조금 더 긍정적으로 변했고, 무언가를 조금이나마 배웠고, 이를 감사하게 느낄 줄 안다는게 아닐까 합니다.
제가….. 더 열심히 해야 겠습니다. ^_^. 감사합니다.

대표 및 모든 학생 여러분들께 다시 한번 감사의 말씀을 전합니다. 고맙다 얘들아~~!! ^_^. 이제 과제는 좀…. 줄여야? ^_^
Protected: 2025 수원과학대학교 미디어센터 제6기 홍보기자단, 홍보모델, 벚꽃촬영
평행우주. Parallel Universe.
평행우주: 같은세상. 다른공간. 다른삶.
당신의 공간은 당신이 있기에 행복합니다.
당신의 행복한 공간으로 초대해 주세요.
Parallel universe: one world, diverse realms, varied lives.
Your presence graces your space with joy.
Invite me to your haven of happiness.
제33회 한국공간디자인학회 국제공간디자인 초대작품전 출품작.

Local Generative AI 로컬 생성형 AI
집에서 키우던 고양이 사진. 원본. 폰 촬영.

Generated by open source ComfyUI, Wan2.1로 생성




관련링크.
https://huggingface.co/calcuis/wan-gguf/tree/main



핀홀렌즈 최종, Ultimate Pin Hole lens :)
핀홀 렌즈 만들기. Making a Pinhole Lens.
대단한 궁극의 방법이라기보다,
핀홀 렌즈의 결과물이 다소 궁금하기도 하고, 저렴해서 알리 등에서 구매하는 분들이 꽤나 있는듯 하다. 결론만 말하자면, 현대의 광학기술이 적용되지 않은 고대의 방법으로 2000만화소 이상의 디지털 카메라에 상을 맺게 한 결과물은 정말이지 처참하기 그지 없다. ^^. Rather than presenting this as the ultimate method, I was simply curious about the results of a pinhole lens. It seems many people are buying them from places like AliExpress due to their low cost. To get straight to the point, the outcome of using this ancient method, which lacks modern optical technology, on a 20+ megapixel digital camera is utterly dismal. ^^

요즘엔 감성이란 용어로 뭐든 용서가 되긴 한다. ^^ 다만, 일반 렌즈로는 거의 눈치채기 힘든 센서에 붙어 있는 작은 먼지까지 다 보인다. 센서 검증용이나 청소용으론 쓰기 좋아 보인다. These days, anything seems to be excused under the guise of “emotion.” ^^ However, it even reveals tiny dust particles on the sensor that are nearly imperceptible with regular lenses. It might be useful for sensor testing or cleaning.

자주 쓸 렌즈도 아니고, 해외 배송을 기다리기도 번거롭고 하여 3D 프린터로 출력 후, 쿠킹 호일 등을 이용하여 핀으로 직접 제작도 해 보았지만. 역시 그냥 실험 수준이었다. Since it’s not a lens I’d use frequently, and waiting for overseas shipping is cumbersome, I tried 3D printing and making one myself using cooking foil, etc. However, it was just an experimental effort.


다만 좀 걸리는것은, 렌즈의 핵심 작동 과정이었다. 이 렌즈는 작은 구멍을 통해 빛이 회절하는 현상을 이용한 것인데, 가장 중요한 홀을 만들때 좀 지저분 해 진다는것이었다. 쿠킹 호일에 바늘로 찌르는 방식이라 뒷면에 찌꺼기가 남는것도 역시 좀 문제로 생각되었다. 따라서 상업적으로 제작한 렌즈를 사보고 싶은 마음이 계속 한켠에 있었다. 그렇지만… 2만원이 아까운게 아니라, 뭔가 확실하게 의미 없다는 것을 확인하는데 2만원도 과하단 느낌. ^^. What bothered me was the core operating principle of the lens. It utilizes the diffraction of light through a small hole, but the crucial part is that creating the hole tends to be messy. The method of poking a hole in cooking foil with a needle leaves debris on the back, which is also a problem. Therefore, I had a lingering desire to buy a commercially made lens. However… it’s not that I’m stingy with 20,000 won, but even 20,000 won feels excessive for confirming something that is clearly meaningless. ^^


그러던 와중에 집의 샤워 헤드를 교체하는 일이 있었는데 여기에 얊은 스테인레스 판을 레이져로 펀칭한 이상적인 구멍(?)이 있다는 사실이 눈에 띄었다. 그래서 이왕 버릴 샤워헤드의 물 분배 판을 분리해 냈고 그 많은 판들 중에 정 중앙의 구멍 하나만 열어두고 나머진 호일로 막았다. Then, while replacing my showerhead at home, I noticed that the thin stainless steel plate had ideal laser-punched holes. So, I disassembled the water distribution plate from the showerhead (which I was going to discard anyway), left only the center hole open, and covered the rest with foil.




결과물은 뭐 별 기대 없었던 것 그대로였다. 물론 구멍의 크기를 다양하게 조절하며 최적의 결과가 나오길 기대해야 연구자의 기본적 자세임에는 틀림 없으나. ^^. 일단은 호기심이 정리 되었다는 걸로 만족했다. The result was exactly as I expected – nothing special. Of course, a researcher should experiment with various hole sizes to find the optimal result, ^^. But for now, I’m satisfied with having satisfied my curiosity.

결과물은 이정도 수준이었다. 5만원 짜리 50mm f1.8 표준렌즈로 찍어도 이것보다는 잘나온다. ^^. 다만 새로운 시도로 일반 렌즈 앞에 다공판을 대고 찍으면 이런 재미있는 연출도 된다. The results were about this level. Even a 50,000 won 50mm f1.8 standard lens takes better photos than this. ^^ However, as a new attempt, placing a perforated plate in front of a regular lens can create interesting effects.

몇년 지나고 나면 요런걸 해 본 것도 잊어버리고, 또 시간낭비 왕서방 쇼핑몰에서 핀홀 렌즈를 보고 있을지도 모르나, 일단은 핀 홀 렌즈에 대한 호기심 종결! 국산 광각 렌즈로 찍어도 아래의 보라톤의 사진 정도는 나오는데 말이지. 왜 빈티지 렌즈, 중국산 초 저가 렌즈 등을 또 보고 있는지 나도 내가 이해가 안가지만. ^^. Years later, I might forget about these experiments and find myself browsing pinhole lenses on cheap Chinese shopping sites again. But for now, my curiosity about pinhole lenses is quenched! Even a Korean wide-angle lens produces better results, but I don’t understand why I keep looking at vintage lenses and ultra-cheap Chinese lenses. ^^

밀린다.

무지하게 밀린다. 하고 싶은 것. 이루고 싶은것. 남기고 싶은것.
Ubuntu Hangul input, 우분투 한글 입력
Ubuntu Hangul input, 우분투 한글 입력
Ubuntu 24.04.2 LTS기준
설치할때 영문모드 영문키보드로 설치 또는 한글로 설치 모두 가능
터미널에서
sudo apt update
sudo apt upgrade ibus-hangul
필요시 reboot

이후 설정에서 한글키보드입력 추가. add input source 입력에서 hangul로 검색 후 korean 나오면 클릭하고 하위에 hanul 이 보임




한영 전환은 쉬프트키+스페이스바.

2025.3.16 추가. Mame 등의 프로그램에서 한글 폴더 명이 깨질경우 콘솔에서
sudo apt-get install fonts-nanum fonts-nanum-coding fonts-nanum-extra
조이스틱 설치
sudo apt-get install jstest-gtk
sudo apt-get install -y joystick